EN
流式同型对照抗体
Anti-Human CD340/ERBB2/HER2 Antibody (4D5V8)
All
TD-HY286107_1.jpg
TD-HY286107_2.jpg
TD-HY286107_3.jpg
  • CatalogTD-HY286107
  • ClonalitymAb
  • Application FCM
  • Synonyms
  • 规格
    50ug
  • 价格
    ¥询价
定制服务咨询
Catalog No. TD-HY286107
Species reactivity Human
Applications FCM
Host species Human
Isotype IgG1, kappa
Clone ID 4D5V8
Clonality Monoclonal
Target p185erbB2, HER2, NGL, Tyrosine kinase-type cell surface receptor HER2, NEU, MLN 19, Proto-oncogene Neu, MLN19, ERBB2, Proto-oncogene c-ErbB-2, CD340, Receptor tyrosine-protein kinase erbB-2, Metastatic lymph node gene 19 protein
Endotoxin level Please contact with the lab for this information.
Purity >95% as determined by SDS-PAGE.
Purification Protein A/G purified from cell culture supernatant.
Accession P04626
Form Liquid
Storage buffer

0.01M PBS, pH 7.4.

Please refer to the specific buffer information in the hardcopy of datasheet or the lot-specific COA.

Stability and Storage Use a manual defrost freezer and avoid repeated freeze-thaw cycles. Store at 4°C short term (1-2 weeks). Store at -20°C 12 months. Store at -80°C long term.
Note For research use only.

TD-HY286107_1.jpg
Flow Cytometry
 
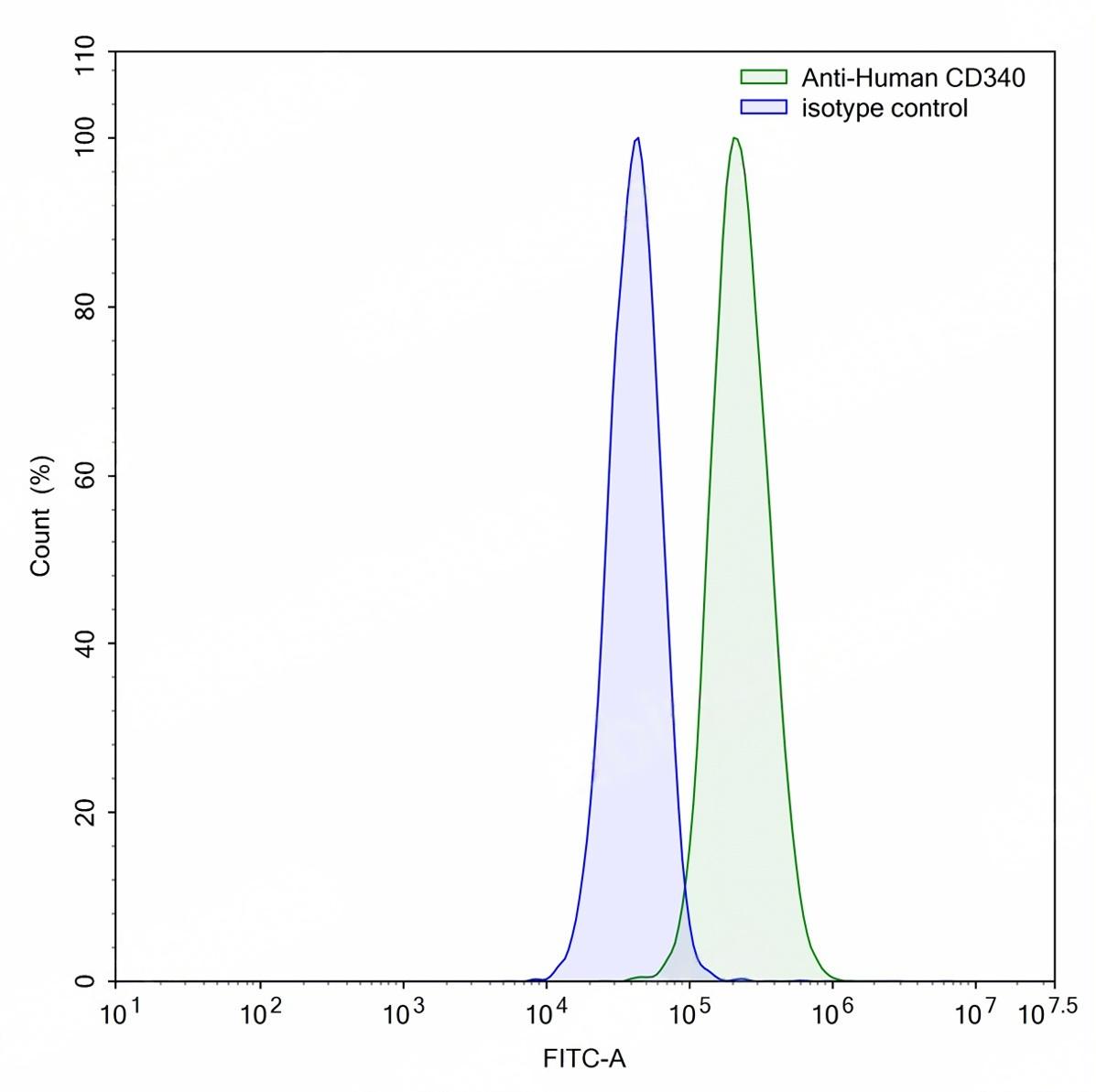
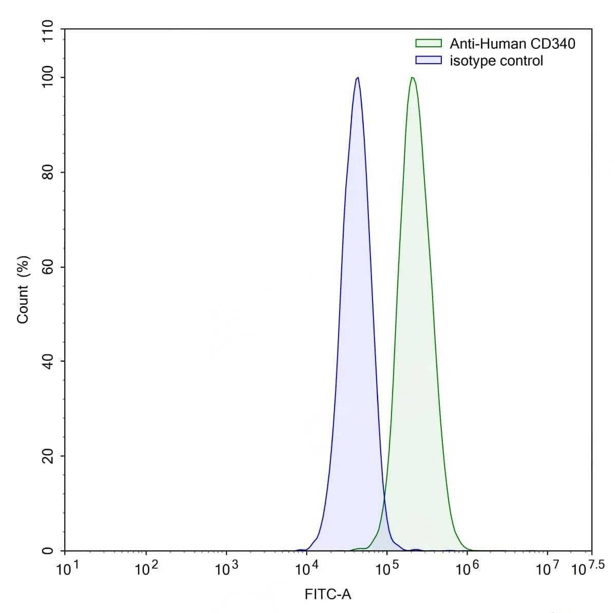
Flow-cytometry using anti-human CD340 antibody.MCF7 cells were stained with an irrelevant antibody (Blue Histogram) or an anti-human CD340 antibody monoclonal antibody (Catalog:TD-HY286107 ,Green Histogram) at a concentration of 5 ug/ml for 30 mins at RT. After washing, bound antibody was detected using a FITC conjugated goat anti-human antibody (Catalog:TD- HF690414) and cells analysed on a NovoCyte Flow Cytometer.
TD-HY286107_2.jpg
Flow Cytometry
 
Flow-cytometry using anti-human CD340 antibody.MDA-MB-231 cells were stained with an irrelevant antibody (Blue Histogram) or an anti-human CD340 antibody monoclonal antibody (Catalog:TD-HY286107 ,Green Histogram) at a concentration of 5 ug/ml for 30 mins at RT. After washing, bound antibody was detected using a FITC conjugated goat anti-human antibody (Catalog:TD-HF690414) and cells analysed on a NovoCyte Flow Cytometer.
TD-HY286107_3.jpg
Flow Cytometry
 
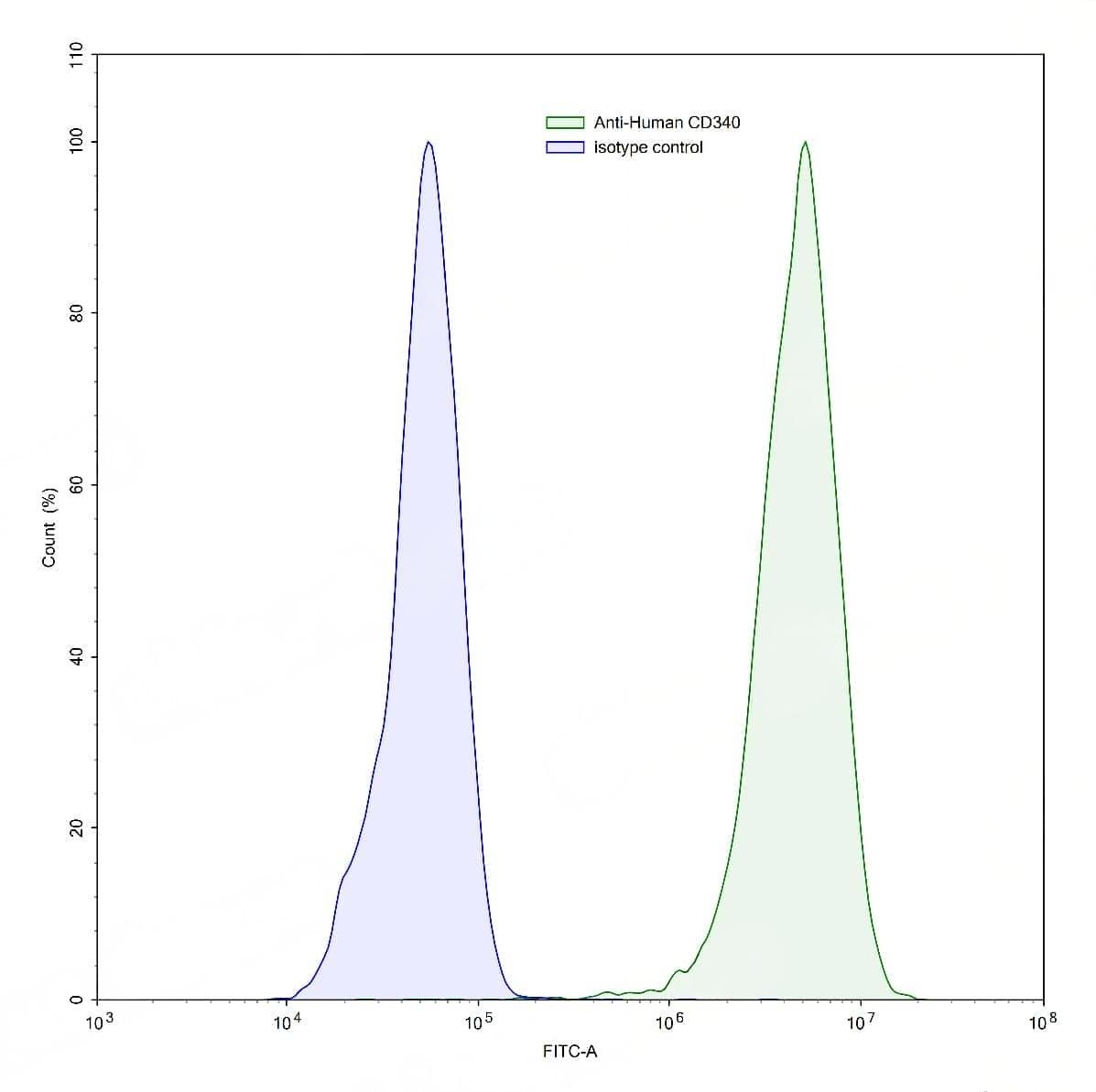
Flow-cytometry using anti-human CD340 antibody.SK-BR-3 cells were stained with an irrelevant antibody (Blue Histogram) or an anti-human CD340 antibody monoclonal antibody (Catalog:TD-HY286107 ,Green Histogram) at a concentration of 5 ug/ml for 30 mins at RT. After washing, bound antibody was detected using a FITC conjugated goat anti-human antibody (Catalog:TD-HF690414) and cells analysed on a NovoCyte Flow Cytometer.
TD-HY286107_4.jpg
Bioactivity
 
SEC-HPLC detection for Anti-Human CD340/ERBB2/HER2 Antibody (4D5V8).
TD-HY286107_5.jpg
Flow Cytometry
 
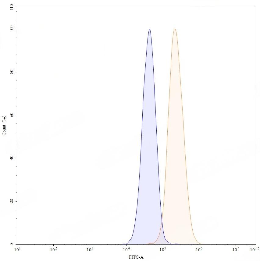
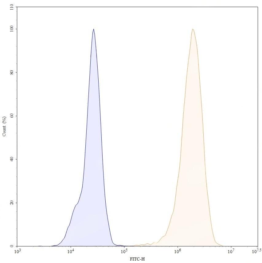
Flow-cytometry using anti-human CD340 antibody. SK-BR-3 cells were stained with an irrelevant antibody (Blue Histogram) or an anti-human CD340 monoclonal antibody (Catalog:TD-HY286107, Yellow Histogram) at a concentration of 5 µg/ml for 30 mins at RT. After washing, bound antibody was detected using a a Goat Anti-Human IgG H&L Polyclonal Antibody, FITC (Catalog:TD-HF690414) and cells analysed on a NovoCyte Flow Cytometer.
TDHY286107_6.jpg
Flow Cytometry
 
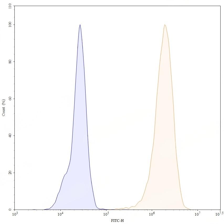
Flow-cytometry using anti-human CD340 antibody. MCF-7 cells were stained with an irrelevant antibody (Blue Histogram) or an anti-human CD340 monoclonal antibody (Catalog:TD-HY286107, Yellow Histogram) at a concentration of 5 µg/ml for 30 mins at RT. After washing, bound antibody was detected using a a Goat Anti-Human IgG H&L Polyclonal Antibody, FITC (Catalog:TD-HF690414) and cells analysed on a NovoCyte Flow Cytometer.