EN
流式同型对照抗体
Anti-Human CD71/TFRC Antibody (JR-141), FITC
All
TD-HY036117_1.jpg
  • CatalogTD-HY036117
  • ClonalitymAb
  • Application ELISA, FCM
  • Synonyms
  • 规格
    50T
  • 价格
    ¥询价
定制服务咨询
Catalog No. TD-HY036117
Species reactivity Human
Applications ELISA, FCM
Host species Human
Isotype IgG1, kappa
Clone ID JR-141
Conjugation FITC
Clonality Monoclonal
Target Transferrin receptor protein 1, TfR1, T9, Trfr, p90, CD71, TFRC, TfR, sTfR, TR
Endotoxin level Please contact with the lab for this information.
Accession P02786
Form Liquid
Storage buffer 0.01M PBS, pH 7.4, 0.2% BSA, 0.05% Proclin 300.
Stability and Storage Store at 4°C for 12 months. Protect from light. Do not freeze.
Note For flow cytometric staining, the suggested use of this reagent is 0.5 µg per million cells in 100 µL volume. It is recommended that the reagent be titrated for optimal performance for each application. For research use only.

TD-HY036117_1.jpg
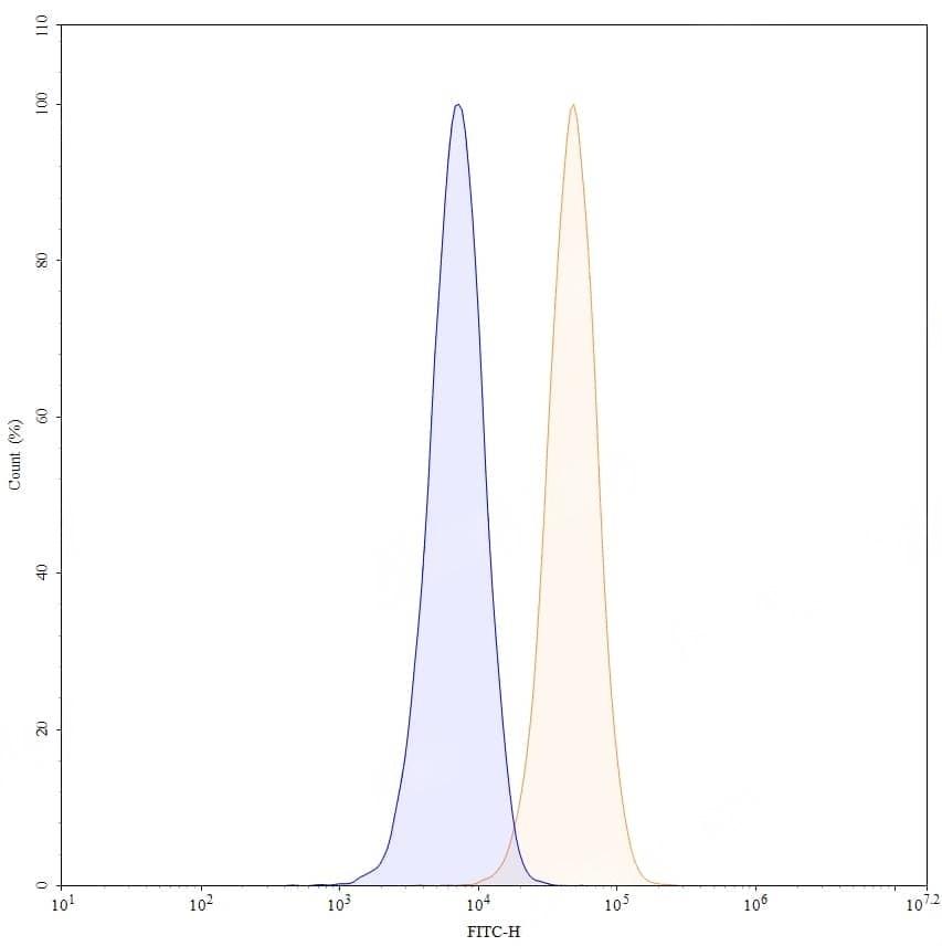
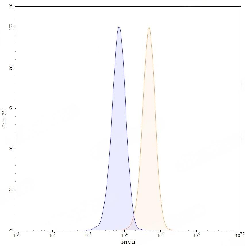
Flow CytoMetry
 
Flow-cytometry using FITC anti-human CD71 antibody. U937 cells were stained with an irrelevant antibody (Blue Histogram) or an FITC anti-human CD71 monoclonal antibody (Catalog: TD-HY036117, Yellow Histogram) at a concentration of 5 µg/ml for 30 mins at RT. After washing, cells analysed on a NovoCyte Flow Cytometer.