EN
流式同型对照抗体
Anti-Human CD172a/SIRPA Antibody (18D5)
All
TD-HX892107_1.jpg
TD-HX892107_2.jpg
TD-HX892107_3.jpg
  • CatalogTD-HX892107
  • ClonalitymAb
  • Application FCM
  • Synonyms
  • 规格
    50ug
  • 价格
    ¥询价
定制服务咨询
Catalog No. TD-HX892107
Species reactivity Human
Applications FCM
Host species Mouse
Isotype IgG1, kappa
Clone ID 18D5
Clonality Monoclonal
Target SIRPα, BIT, Signal-regulatory protein alpha-1, Brain Ig-like molecule with tyrosine-based activation motifs, MFR, SIRP, Sirp-alpha-1, Sirp-alpha-2, PTPNS1, SIRPA, SHP substrate 1, CD172 antigen-like family member A, Sirp-alpha-3, Inhibitory receptor SHPS-1, Signal-regulatory protein alpha-3, CD172a, Tyrosine-protein phosphatase non-receptor type substrate 1, MyD-1 antigen, Bit, SHPS-1, Macrophage fusion receptor, Signal-regulatory protein alpha-2, SHPS1, MYD1, p84
Endotoxin level Please contact with the lab for this information.
Purity >95% as determined by SDS-PAGE.
Purification Protein A/G purified from cell culture supernatant.
Accession P78324
Form Liquid
Storage buffer 0.01M PBS, pH 7.4.
Stability and Storage Use a manual defrost freezer and avoid repeated freeze-thaw cycles. Store at 4°C short term (1-2 weeks). Store at -20°C 12 months. Store at -80°C long term.
Note For research use only.

TD-HX892107_1.jpg
Bioactivity
 
Detects CD172a/SIRPA in indirect ELISAs.
TD-HX892107_2.jpg
Flow CytoMetry
 
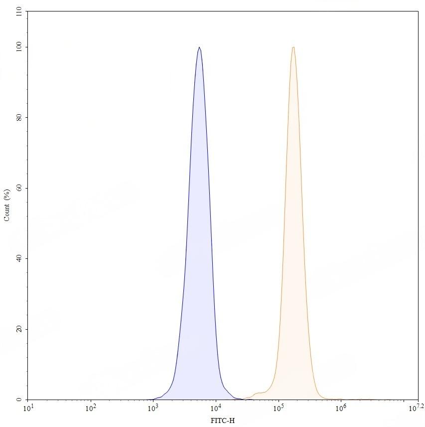
Flow-cytometry using anti-human CD172a antibody.U937 cells were stained with an irrelevant antibody (Blue Histogram) or an anti-human CD172a antibody monoclonal antibody (Catalog # TD-HX892107 ,Green Histogram) at a concentration of 5 µg/ml for 30 mins at RT. After washing, bound antibody was detected using a FITC conjugated goat anti-mouse antibody (Catalog # TD-MF690414) and cells analysed on a NovoCyte Flow Cytometer.
TD-HX892107_3.jpg
Flow CytoMetry
 
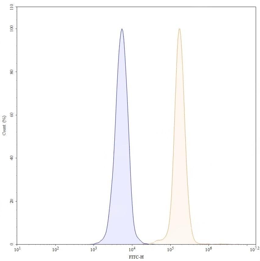
Flow-cytometry using anti-human CD172a antibody.Human peripheral blood monocytes were stained with an irrelevant antibody (Blue Histogram) or an anti-human CD172a antibody monoclonal antibody (Catalog # TD-HX892107 ,Green Histogram) at a concentration of 5 µg/ml for 30 mins at RT. After washing, bound antibody was detected using a FITC conjugated goat anti-mouse antibody (Catalog # TD-MF690414) and cells analysed on a NovoCyte Flow Cytometer.
TD-HX892107_4.jpg
Flow CytoMetry
 
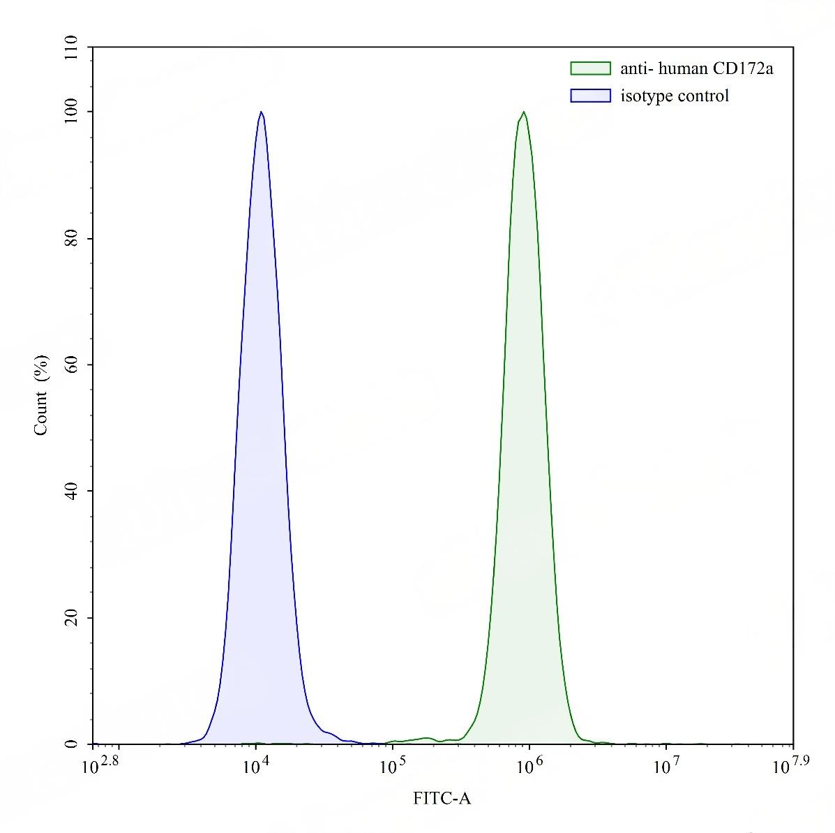
Flow-cytometry using anti-human CD172a antibody. U937 cells were stained with an irrelevant antibody (Blue Histogram) or an anti-human CD172a monoclonal antibody (Catalog: TD-HX892107, Yellow Histogram) at a concentration of 5 µg/ml for 30 mins at RT. After washing, bound antibody was detected using a a Goat Anti-Mouse IgG H&L Polyclonal Antibody, FITC ((Catalog: TD-MF690414) and cells analysed on a NovoCyte Flow Cytometer.