EN
流式同型对照抗体
Anti-Human CD83 Antibody (60B10), PE
All
TD-HX237127_1.jpg
  • CatalogTD-HX237127
  • ClonalitymAb
  • Application FCM
  • Synonyms
  • 规格
    50T
  • 价格
    ¥询价
定制服务咨询
Catalog No. TD-HX237127
Species reactivity Human
Applications FCM
Host species Mouse
Isotype IgG1, kappa
Clone ID 60B10
Conjugation PE
Clonality Monoclonal
Target CD83, hCD83, CD83 antigen, B-cell activation protein, Cell surface protein HB15
Endotoxin level Please contact with the lab for this information.
Accession Q01151
Form Liquid
Storage buffer 0.01M PBS, pH 7.4, 0.2% BSA, 0.05% Proclin 300.
Stability and Storage Store at 4°C for 12 months. Protect from light. Do not freeze.
Note For flow cytometric staining, the suggested use of this reagent is 0.5 µg per million cells in 100 µL volume. It is recommended that the reagent be titrated for optimal performance for each application. For research use only.

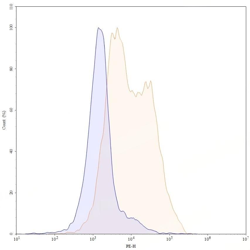
TD-HX237127_1.jpg
Flow CytoMetry
 
Flow-cytometry using PE anti-Mouse CD83 antibody. Unstimulated cells (blue Histogram) and 3-day LPS-stimulated Mouse spleen cells (Yellow Histogram) were stained with an FITC anti-Mouse CD83 monoclonal antibody (Catalog: TD-HX237127) at a concentration of 5 µg/ml for 30 mins at RT. After washing, cells analysed on a NovoCyte Flow Cytometer.