EN
流式同型对照抗体
Anti-Human CCL7/MCP-3 Antibody (SAA0539)
All
TD-HX155107_1.jpg
TD-HX155107_2.jpg
  • CatalogTD-HX155107
  • ClonalitymAb
  • Application ELISA, FCM
  • Synonyms
  • 规格
    50ug
  • 价格
    ¥询价
定制服务咨询
Catalog No. TD-HX155107
Species reactivity Human
Applications ELISA, FCM
Host species Mouse
Isotype IgG2a, kappa
Clone ID SAA0539
Clonality Monoclonal
Target C-C motif chemokine 7, MCP-3, CCL7, Monocyte chemotactic protein 3, Monocyte chemoattractant protein 3, NC28, Small-inducible cytokine A7, SCYA6, SCYA7, MCP3
Endotoxin level Please contact with the lab for this information.
Purity >95% as determined by SDS-PAGE.
Purification Protein A/G purified from cell culture supernatant.
Accession P80098
Form Liquid
Storage buffer 0.01M PBS, pH 7.4, 0.09% Sodium azide.
Stability and Storage Use a manual defrost freezer and avoid repeated freeze-thaw cycles. Store at 4°C short term (1-2 weeks). Store at -20°C 12 months. Store at -80°C long term.
Note For research use only.

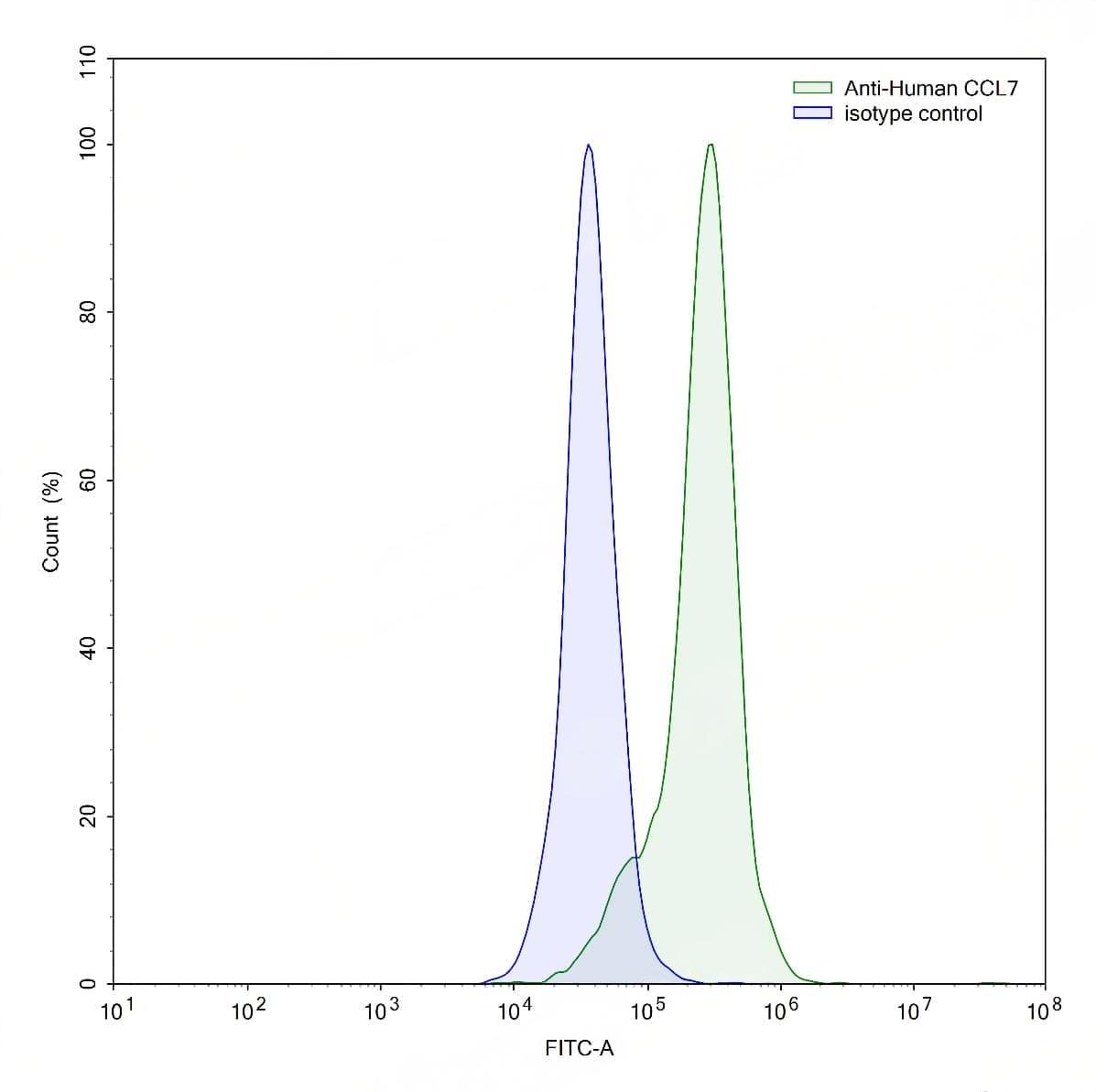
TD-HX155107_1.jpg
Flow Cytometry
 
Flow-cytometry using anti-human CCL7 antibody.LPS treated THP-1 cells were stained with an irrelevant antibody (Blue Histogram) or an anti-human CCL7 antibody monoclonal antibody (Catalog # TD-HX155107 ,Green Histogram) at a concentration of 5 µg/ml for 30 mins at RT. After washing, bound antibody was detected using a FITC conjugated goat anti-mouse antibody (Catalog # TD-MF690414) and cells analysed on a NovoCyte Flow Cytometer..
TD-HX155107_2.jpg
Western blot
 
Western blot analysis was performed using anti-CCL24/Eotaxin-2/MPIF-2 monoclonal antibody at 1ug/mL on various samples.
Lane 1: recombinant human CCL24/Eotaxin-2/MPIF-2 (Catalog No: TD-HT048012)
Lane 2: negative control