Anti-Human CD339/JAG1 Antibody (B70), APC(TD-HX118137) is amouse monoclonalantibody detectingJAG1inFCM. Suitable forHuman and Mouse.HighlightsFlow Cytometry— Validated for flow cytometry applications.Fluorescent Label— Direct conjugate for streamlined workflows.
Species reactivity
Human, Mouse
Applications
FCM
Host species
Mouse
Isotype
IgG1, kappa
Conjugation
APC
Clone ID
B70
Clonality
Monoclonal
Target
JAG1, Jagged1, CD339, JAGL1, Protein jagged-1, hJ1
Endotoxin level
Please contact with the lab for this information.
Accession
P78504
Form
Liquid
Storage buffer
0.01M PBS, pH 7.4, 0.2% BSA, 0.05% Proclin 300.Please refer to the specific buffer information in the hardcopy of datasheet or the lot-specific COA.
Stability and Storage
Store at 4°C for 12 months. Protect from light. Do not freeze.
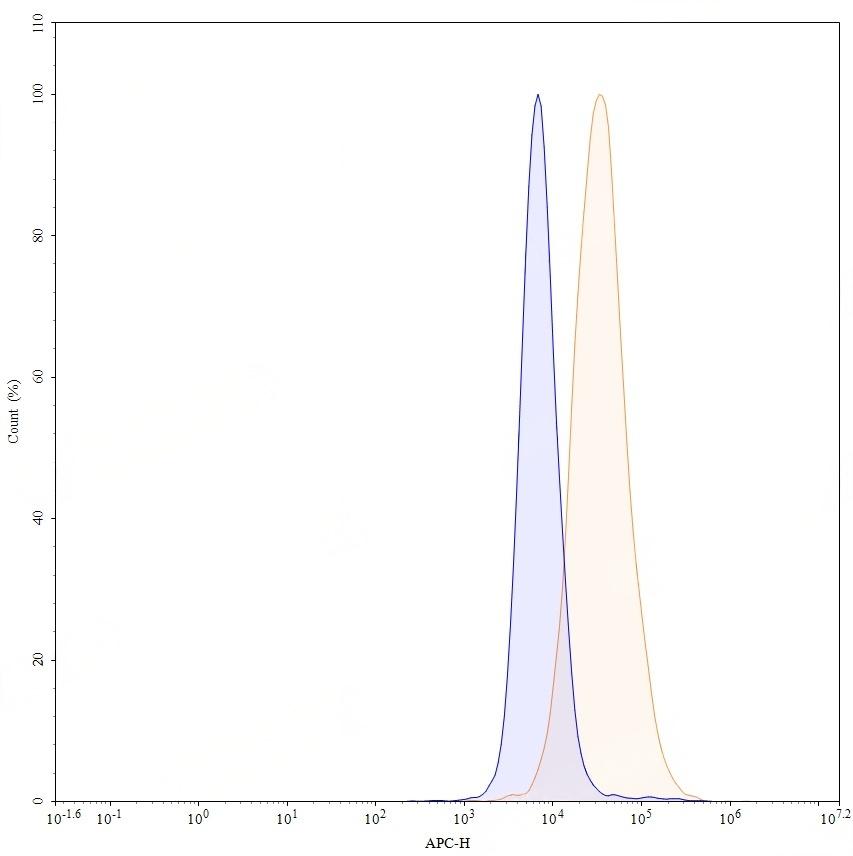
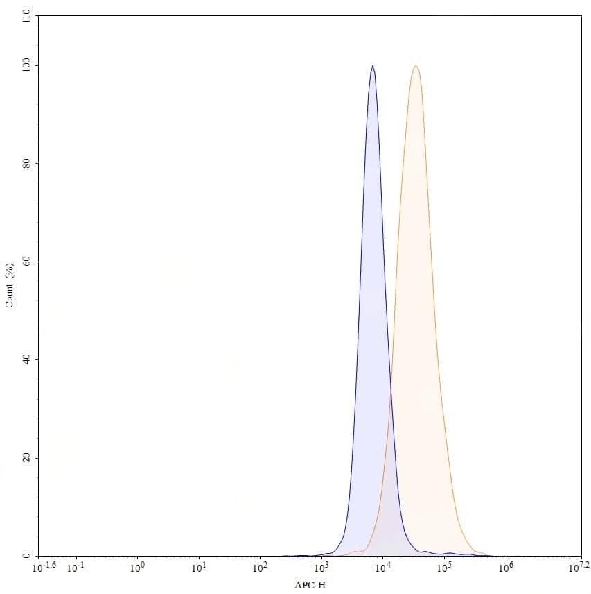
Caption
Flow-cytometry using APC anti-human CD339 antibody. HepG-2 cells were stained with an irrelevant antibody (Blue Histogram) or an APC anti-human CD339 monoclonal antibody (Catalog No.:TD-HX118137, Yellow Histogram) at a concentration of 5 µg/ml for 30 mins at RT. After washing, and cells analysed on a NovoCyte Flow Cytometer.
Note
For flow cytometric staining, the suggested use of this reagent is 0.5 µg per million cells in 100 µL volume. It is recommended that the reagent be titrated for optimal performance for each application. For research use only.