EN
流式同型对照抗体
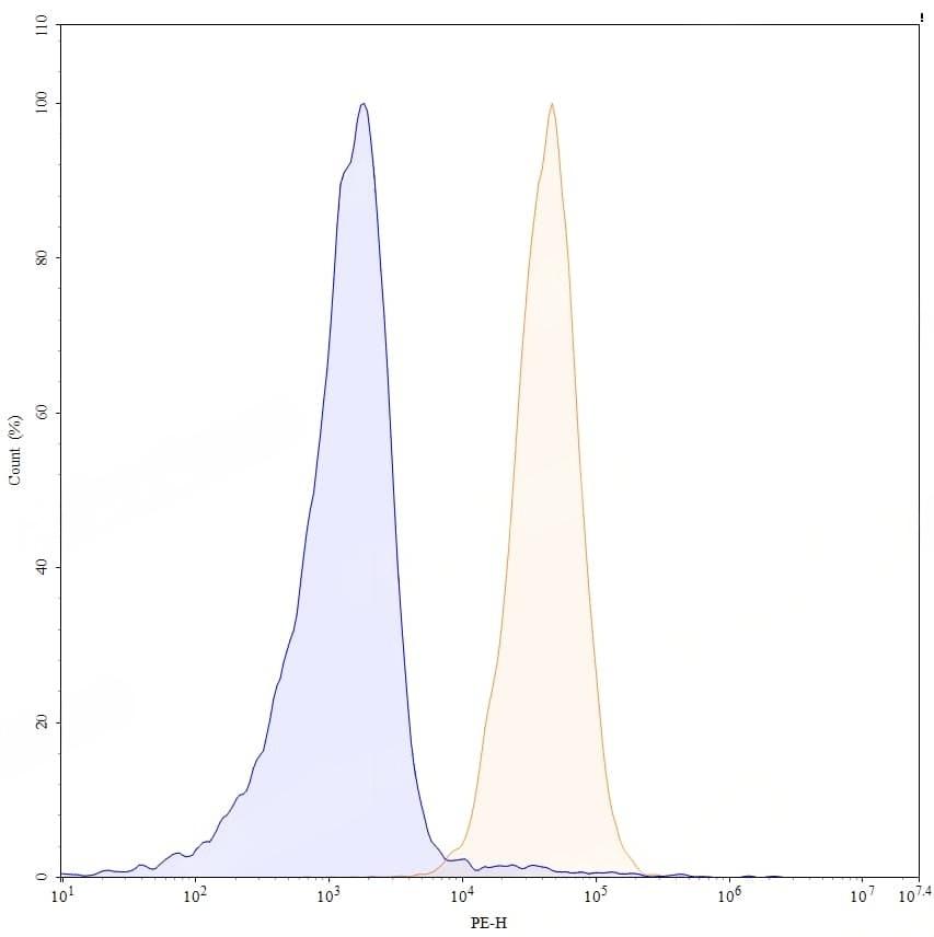
Anti-Human CD70 Antibody (27B3), PE
All
  • CatalogTD-HW717127
  • ClonalitymAb
  • Application FCM
  • Synonyms
  • 规格
    50T
  • 价格
    ¥询价
定制服务咨询
Catalog No. TD-HW717127
Species reactivity Human
Applications FCM
Host species Mouse
Isotype IgG2a, lambda
Clone ID 27B3
Conjugation PE
Clonality Monoclonal
Target CD27 ligand, CD70, TNFSF7, CD27LG, CD27L, CD70 antigen, Tumor necrosis factor ligand superfamily member 7, CD27-L
Endotoxin level Please contact with the lab for this information.
Accession P32970
Form Liquid
Storage buffer 0.01M PBS, pH 7.4, 0.2% BSA, 0.05% Proclin 300.
Stability and Storage Store at 4°C for 12 months. Protect from light. Do not freeze.
Note For flow cytometric staining, the suggested use of this reagent is 0.5 µg per million cells in 100 µL volume. It is recommended that the reagent be titrated for optimal performance for each application. For research use only.