EN
流式同型对照抗体
Anti-Human CD70 Antibody (27B3)
All
TD-HW717107_1.jpg
  • CatalogTD-HW717107
  • ClonalitymAb
  • Application FCM
  • Synonyms
  • 规格
    50ug
  • 价格
    ¥询价
定制服务咨询
Catalog No. TD-HW717107
Species reactivity Human
Applications FCM
Host species Mouse
Isotype IgG2a, lambda
Clone ID 27B3
Clonality Monoclonal
Target CD27 ligand, CD70, TNFSF7, CD27LG, CD27L, CD70 antigen, Tumor necrosis factor ligand superfamily member 7, CD27-L
Endotoxin level Please contact with the lab for this information.
Purity >95% as determined by SDS-PAGE.
Purification Protein A/G purified from cell culture supernatant.
Accession P32970
Form Liquid
Storage buffer 0.01M PBS, pH 7.4.
Stability and Storage Use a manual defrost freezer and avoid repeated freeze-thaw cycles. Store at 4°C short term (1-2 weeks). Store at -20°C 12 months. Store at -80°C long term.
Note For research use only.

TD-HW717107_1.jpg
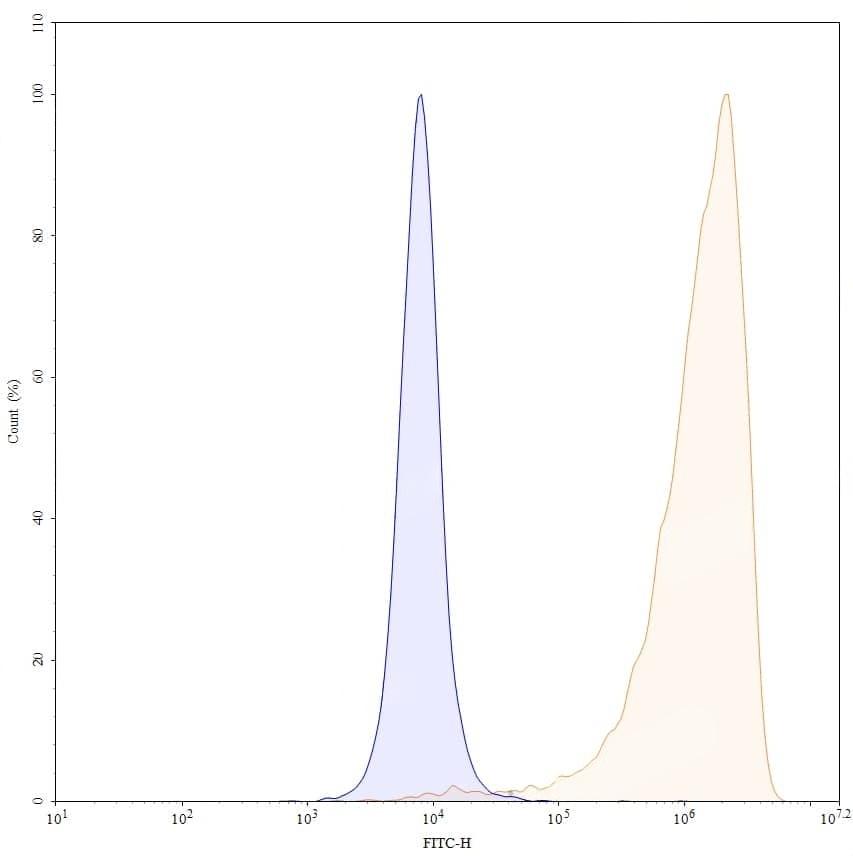
Flow CytoMetry
 
Flow-cytometry using anti-human CD70 antibody. Untransfected cells (blue Histogram) and Transfected cells (Yellow Histogram) were stained with an anti-human CD70 monoclonal antibody (Catalog: TD-HW717107) at a concentration of 5 µg/ml for 30 mins at RT. After washing, bound antibody was detected using a Goat Anti-Mouse IgG H&L Polyclonal Antibody, FITC (Catalog: TD-MF690414) and cells analysed on a NovoCyte Flow Cytometer.