Anti-Human ADCYAP1R1 Antibody (SAA0130), FITC(TD-HW609117) is ahuman monoclonalantibody detectingADCYAP1R1inFCM. Suitable forHuman.HighlightsFlow Cytometry— Validated for flow cytometry applications.Fluorescent Label— Direct conjugate for streamlined workflows.
Species reactivity
Human
Applications
FCM
Host species
Human
Isotype
IgG1, kappa
Conjugation
FITC
Clone ID
SAA0130
Clonality
Monoclonal
Target
ADCYAP1R1, PACAP-R-1, PACAP type I receptor, Pituitary adenylate cyclase-activating polypeptide type I receptor, PACAP-R1
Endotoxin level
Please contact with the lab for this information.
Accession
P41586
Form
Liquid
Storage buffer
0.01M PBS, pH 7.4, 0.2% BSA, 0.05% Proclin 300.Please refer to the specific buffer information in the hardcopy of datasheet or the lot-specific COA.
Stability and Storage
Store at 4°C for 12 months. Protect from light. Do not freeze.
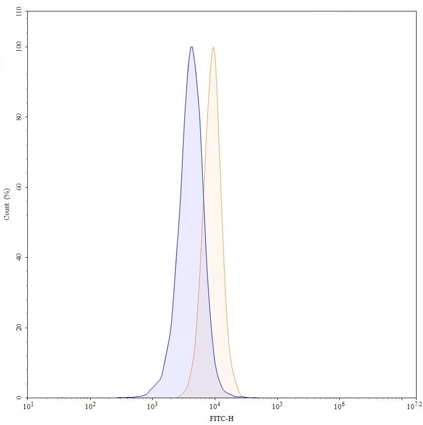
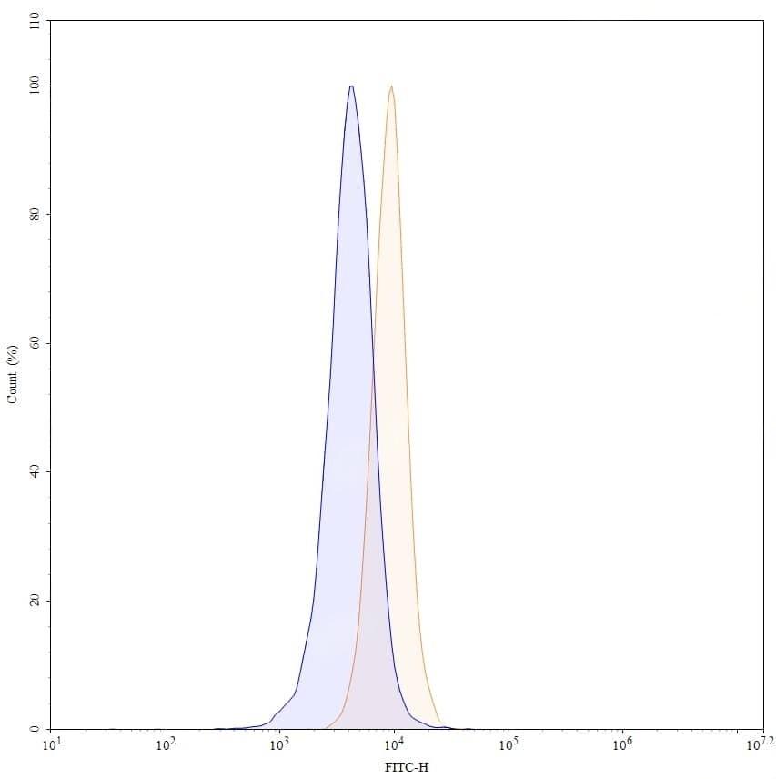
Caption
Flow-cytometry using FITC anti-human ADCYAP1R1 antibody. SH-SY5Y cells were stained with an irrelevant antibody (Blue Histogram) or an APC anti-human ADCYAP1R1 monoclonal antibody (Catalog No.:TD-HW609117, Yellow Histogram) at a concentration of 5 µg/ml for 30 mins at RT. After washing, and cells analysed on a NovoCyte Flow Cytometer.
Note
For flow cytometric staining, the suggested use of this reagent is 0.5 µg per million cells in 100 µL volume. It is recommended that the reagent be titrated for optimal performance for each application. For research use only.