EN
流式同型对照抗体
Anti-Human DSG3 Antibody (DF151)
All
TD-HW575107_1.jpg
TD-HW575107_2.jpg
TD-HW575107_3.jpg
  • CatalogTD-HW575107
  • ClonalitymAb
  • Application FCM
  • Synonyms
  • 规格
    50ug
  • 价格
    ¥询价
定制服务咨询
Catalog No. TD-HW575107
Species reactivity Human
Applications FCM
Host species Mouse
Isotype IgG1, kappa
Clone ID DF151
Clonality Monoclonal
Target Cadherin family member 6, DSG3, Desmoglein-3, 130 kDa pemphigus vulgaris antigen, PVA, CDHF6
Endotoxin level Please contact with the lab for this information.
Purity >95% as determined by SDS-PAGE.
Purification Protein A/G purified from cell culture supernatant.
Accession P32926
Form Liquid
Storage buffer 0.01M PBS, pH 7.4.
Stability and Storage Use a manual defrost freezer and avoid repeated freeze-thaw cycles. Store at 4°C short term (1-2 weeks). Store at -20°C 12 months. Store at -80°C long term.
Note For research use only.

TD-HW575107_1.jpg
Bioactivity
 

Detects DSG3 in indirect ELISAs.

TD-HW575107_2.jpg
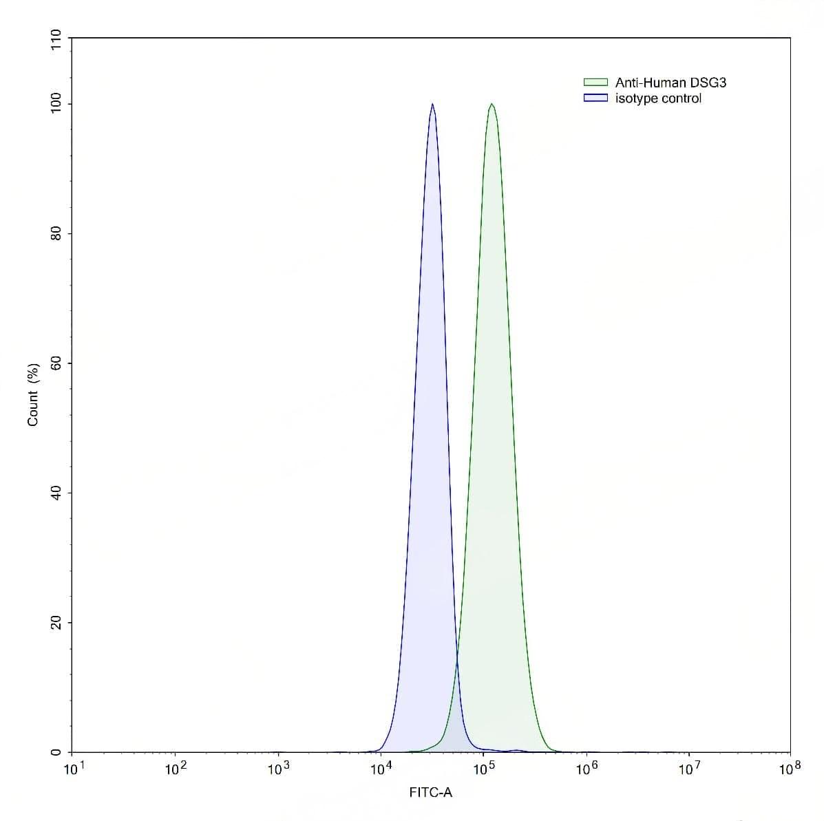
Flow Cytometry
 
Flow-cytometry using anti-human DSG3 antibody.HaCaT cells were stained with an irrelevant antibody (Blue Histogram) or an anti-human DSG3 antibody monoclonal antibody (Catalog # TD-HW575107 ,Green Histogram) at a concentration of 5 µg/ml for 30 mins at RT. After washing, bound antibody was detected using a FITC conjugated goat anti-mouse antibody (Catalog # TD-MF690414) and cells analysed on a NovoCyte Flow Cytometer.
TD-HW575107_3.jpg
Western blot
 
Western blot analysis was performed using anti-human DSG3 monoclonal antibody at 1ug/mL on various samples.
Lane 1: recombinant human DSG3 (Catalog No: TD-HW575011)
Lane 2: negative control