EN
流式同型对照抗体
Anti-Human CD146/MUC18/MCAM Antibody (C3.19.1)
All
TD-HW484107_1.jpg
TD-HW484107_2.jpg
TD-HW484107_3.jpg
  • CatalogTD-HW484107
  • ClonalitymAb
  • Application FCM
  • Synonyms
  • 规格
    50ug
  • 价格
    ¥询价
定制服务咨询
Catalog No. TD-HW484107
Species reactivity Human
Applications FCM
Host species Mouse
Isotype IgG2a, kappa
Clone ID C3.19.1
Clonality Monoclonal
Target CD146, Melanoma cell adhesion molecule, S-endo 1 endothelial-associated antigen, Melanoma-associated antigen A32, MUC18, MCAM, Melanoma-associated antigen MUC18, Cell surface glycoprotein MUC18, Cell surface glycoprotein P1H12
Endotoxin level Please contact with the lab for this information.
Purity >95% as determined by SDS-PAGE.
Purification Protein A/G purified from cell culture supernatant.
Accession P43121
Form Liquid
Storage buffer 0.01M PBS, pH 7.4.
Stability and Storage Use a manual defrost freezer and avoid repeated freeze-thaw cycles. Store at 4°C short term (1-2 weeks). Store at -20°C 12 months. Store at -80°C long term.
Note For research use only.

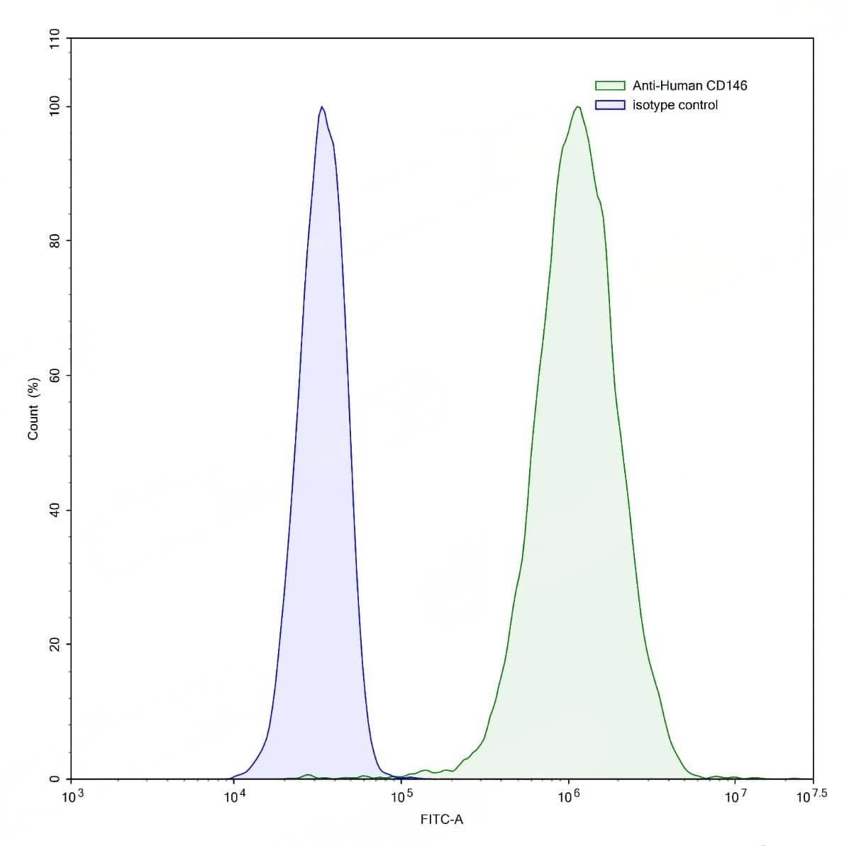
TD-HW484107_1.jpg
Flow Cytometry
 
Flow-cytometry using anti-human CD146 antibody.HeLa cells were stained with an irrelevant antibody (Blue Histogram) or an anti-human CD146 antibody monoclonal antibody (Catalog # TD-HW484107 ,Green Histogram) at a concentration of 5 µg/ml for 30 mins at RT. After washing, bound antibody was detected using a FITC conjugated goat anti-mouse antibody (Catalog # TD-MF690414) and cells analysed on a NovoCyte Flow Cytometer.
TD-HW484107_2.jpg
Flow Cytometry
 
Flow-cytometry using anti-human CD146 antibody.HUVEC cells were stained with an irrelevant antibody (Blue Histogram) or an anti-human CD146 antibody monoclonal antibody (Catalog # TD-HW484107 ,Green Histogram) at a concentration of 5 µg/ml for 30 mins at RT. After washing, bound antibody was detected using a FITC conjugated goat anti-mouse antibody (Catalog # TD-MF690414) and cells analysed on a NovoCyte Flow Cytometer.
TD-HW484107_3.jpg
Western blot
 
Western blot analysis was performed using anti-CD146/MCAM monoclonal antibody at 1ug/mL on various samples.
Lane 1: recombinant human CD146/MCAM (Catalog No: TD-HW484011)
Lane 2: negative control