EN
流式同型对照抗体
Anti-Human CD50/ICAM3 Antibody (SAA1382)
All
TD-HW443107_1.jpg
TD-HW443107_2.jpg
TD-HW443107_3.jpg
  • CatalogTD-HW443107
  • ClonalitymAb
  • Application FCM
  • Synonyms
  • 规格
    50ug
  • 价格
    ¥询价
定制服务咨询
Catalog No. TD-HW443107
Species reactivity Human
Applications FCM
Host species Mouse
Isotype IgG1
Clone ID SAA1382
Clonality Monoclonal
Target CD50, CDw50, Intercellular adhesion molecule 3, ICAM-R, ICAM3, ICAM-3
Endotoxin level Please contact with the lab for this information.
Purity >95% as determined by SDS-PAGE.
Purification Protein A/G purified from cell culture supernatant.
Accession P32942
Form Liquid
Storage buffer 0.01M PBS, pH 7.4.
Stability and Storage Use a manual defrost freezer and avoid repeated freeze-thaw cycles. Store at 4°C short term (1-2 weeks). Store at -20°C 12 months. Store at -80°C long term.
Note For research use only.

TD-HW443107_1.jpg
Bioactivity
 
Detects Human CD50/ICAM3 in indirect ELISAs.
TD-HW443107_2.jpg
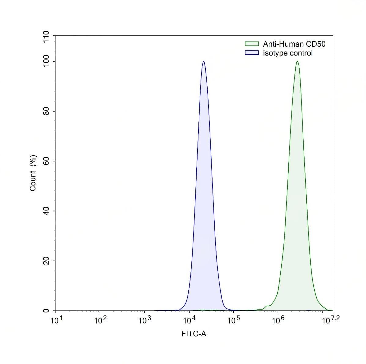
Flow Cytometry
 
Flow-cytometry using anti-human CD50 antibody.RPMI-8226 cells were stained with an irrelevant antibody (Blue Histogram) or an anti-human CD50 antibody monoclonal antibody (Catalog # TD-HW443107 ,Green Histogram) at a concentration of 5 µg/ml for 30 mins at RT. After washing, bound antibody was detected using a FITC conjugated goat anti-mouse antibody (Catalog # TD-MF690414) and cells analysed on a NovoCyte Flow Cytometer.
TD-HW443107_3.jpg
Flow Cytometry
 
Flow-cytometry using anti-human CD50 antibody.Human peripheral blood lymphocytes were stained with an irrelevant antibody (Blue Histogram) or an anti-human CD50 antibody monoclonal antibody (Catalog # TD-HW443107 ,Green Histogram) at a concentration of 5 µg/ml for 30 mins at RT. After washing, bound antibody was detected using a FITC conjugated goat anti-mouse antibody (Catalog # TD-MF690414) and cells analysed on a NovoCyte Flow Cytometer.