EN
流式同型对照抗体
Anti-Human CD79β/CD79B Antibody (SAA0036), PE
All
TD-HW431227_1.jpg
  • CatalogTD-HW431227
  • ClonalitymAb
  • Application FCM
  • Synonyms
  • 规格
    50T
  • 价格
    ¥询价
定制服务咨询
Catalog No. TD-HW431227
Species reactivity Human
Applications FCM
Host species Mouse
Isotype IgG1, kappa
Clone ID SAA0036
Conjugation PE
Clonality Monoclonal
Target B-cell-specific glycoprotein B29, CD79B, B-cell antigen receptor complex-associated protein beta chain, Ig-beta, B29, Immunoglobulin-associated B29 protein, IGB, CD79b
Endotoxin level Please contact with the lab for this information.
Accession P40259
Form Liquid
Storage buffer 0.01M PBS, pH 7.4, 0.2% BSA, 0.05% Proclin 300.
Stability and Storage Store at 4°C for 12 months. Protect from light. Do not freeze.
Note For flow cytometric staining, the suggested use of this reagent is 0.5 µg per million cells in 100 µL volume. It is recommended that the reagent be titrated for optimal performance for each application. For research use only.

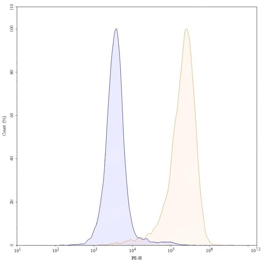
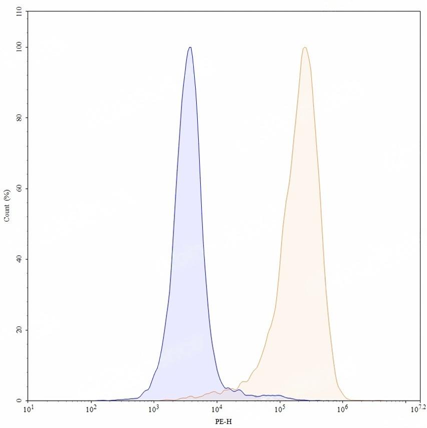
TD-HW431227_1.jpg
Flow CytoMetry
 
Flow-cytometry using PE anti-human CD79β antibody. Daudi cells were stained with an irrelevant antibody (Blue Histogram) or an PE anti-human CD79β monoclonal antibody (Catalog: TD-HW431227, Yellow Histogram) at a concentration of 5 µg/ml for 30 mins at RT. After washing, cells analysed on a NovoCyte Flow Cytometer.