EN
流式同型对照抗体
Anti-Human CD196/CCR6 Antibody (R612)
All
TD-HW383107_1.jpg
  • CatalogTD-HW383107
  • ClonalitymAb
  • Application FCM
  • Synonyms
  • 规格
    50ug
  • 价格
    ¥询价
定制服务咨询
Catalog No. TD-HW383107
Species reactivity Human
Applications FCM
Host species Mouse
Isotype IgG1, kappa
Clone ID R612
Clonality Monoclonal
Target GPRCY4, C-C chemokine receptor type 6, CCR-6, LARC receptor, CD196, CKRL3, G-protein coupled receptor 29, CKR-L3, DRY6, STRL22, GPR-CY4, GPR29, CCR6, Chemokine receptor-like 3, CMKBR6, C-C CKR-6, CC-CKR-6
Endotoxin level Please contact with the lab for this information.
Purity >95% as determined by SDS-PAGE.
Purification Protein A/G purified from cell culture supernatant.
Accession P51684
Form Liquid
Storage buffer 0.01M PBS, pH 7.4.
Stability and Storage Use a manual defrost freezer and avoid repeated freeze-thaw cycles. Store at 4°C short term (1-2 weeks). Store at -20°C 12 months. Store at -80°C long term.
Note For research use only.

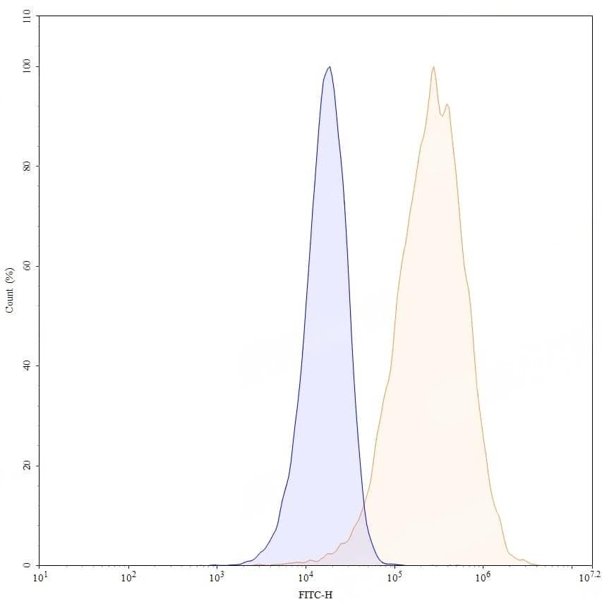
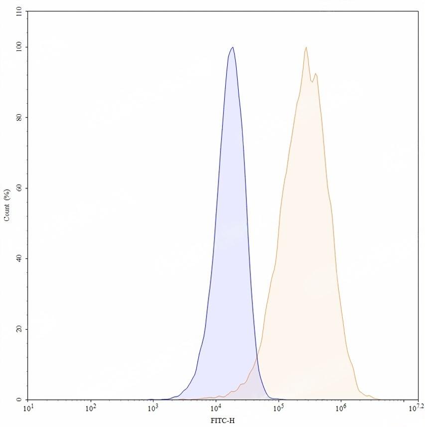
TD-HW383107_1.jpg
Flow CytoMetry
 
Flow-cytometry using anti-human CD196 antibody. Untransfected cells (blue Histogram) and Transfected cells (Yellow Histogram) were stained with an anti-human CD196 monoclonal antibody (Catalog: TD-HW383107) at a concentration of 5 µg/ml for 30 mins at RT. After washing, bound antibody was detected using a Goat Anti-Mouse IgG H&L Polyclonal Antibody, FITC (Catalog: TD-MF690414) and cells analysed on a NovoCyte Flow Cytometer.