EN
流式同型对照抗体
Anti-Human CD309/KDR/VEGFR-2 Antibody (1121B), FITC
All
TD-HW338117_1.jpg
  • CatalogTD-HW338117
  • ClonalitymAb
  • Application FCM
  • Synonyms
  • 规格
    50T
  • 价格
    ¥询价
定制服务咨询
Catalog No. TD-HW338117
Species reactivity Human
Applications FCM
Host species Mouse
Isotype IgG2a, kappa
Clone ID 1121B
Conjugation FITC
Clonality Monoclonal
Target FLK-1, Kinase insert domain receptor, VEGFR2, Fetal liver kinase 1, CD309, Vascular endothelial growth factor receptor 2, Protein-tyrosine kinase receptor flk-1, FLK1, VEGFR-2, KDR
Endotoxin level Please contact with the lab for this information.
Accession P35968
Form Liquid
Storage buffer 0.01M PBS, pH 7.4, 0.2% BSA, 0.05% Proclin 300.
Stability and Storage Store at 4°C for 12 months. Protect from light. Do not freeze.
Note For flow cytometric staining, the suggested use of this reagent is 0.5 µg per million cells in 100 µL volume. It is recommended that the reagent be titrated for optimal performance for each application. For research use only.

TYD-HW338117_1.jpg
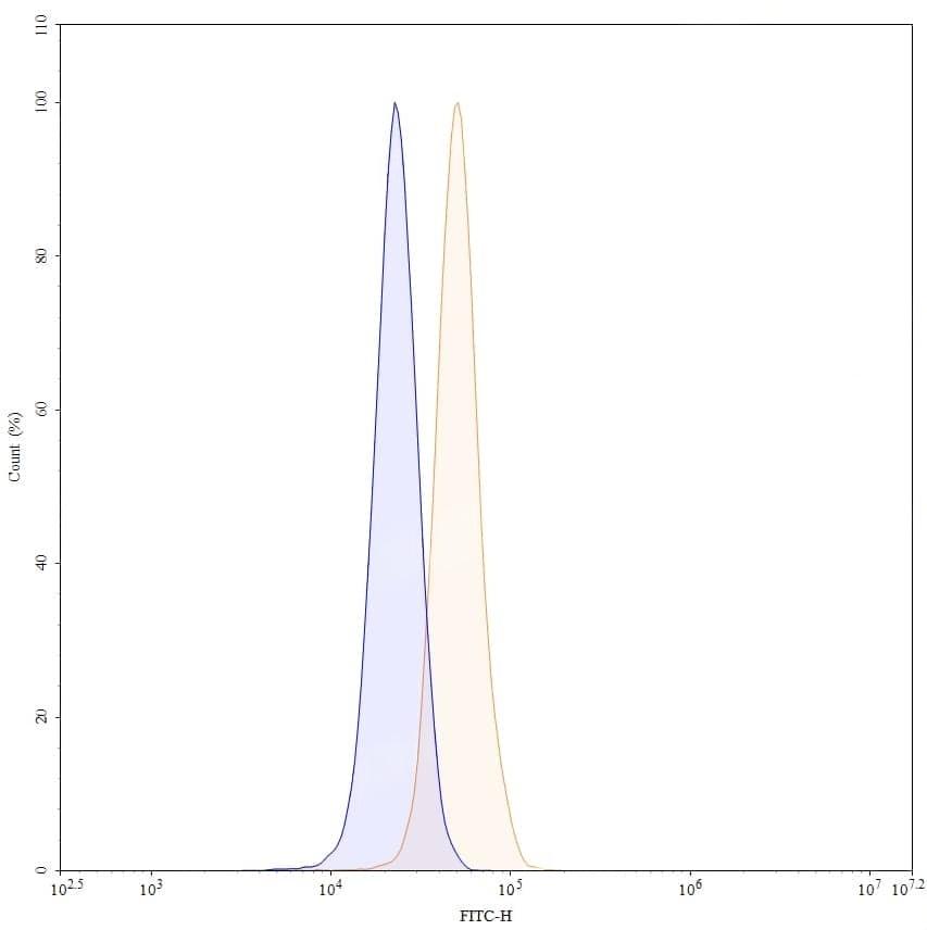
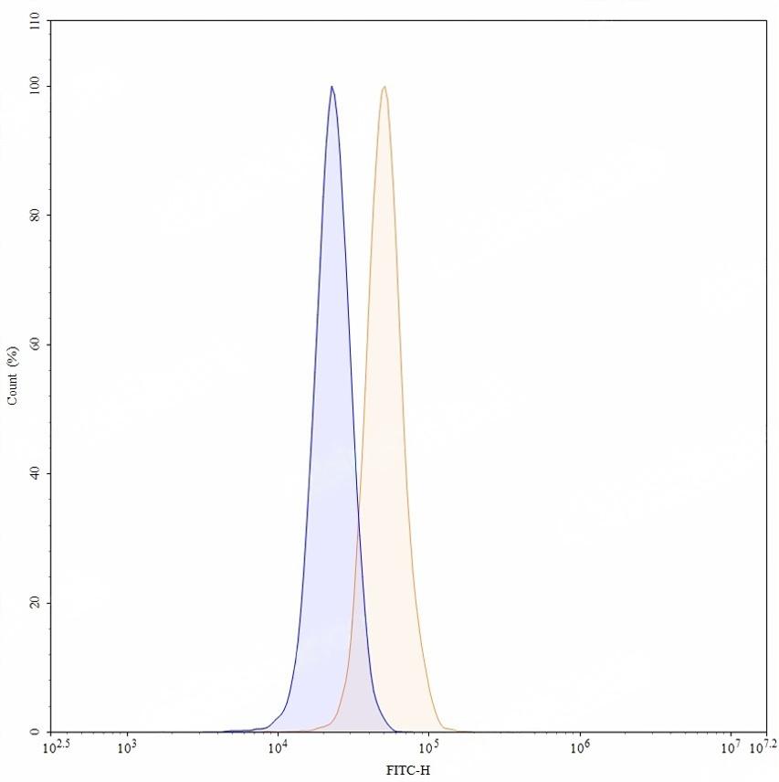
Flow CytoMetry
 
Flow-cytometry using FITC anti-human CD309 antibody. HUVEC cells were fixed and permeabilized, then stained with an irrelevant antibody (Blue Histogram) or an FITC anti-human CD309 monoclonal antibody (Catalog: TD-HW338117, Yellow Histogram) at a concentration of 5 µg/ml for 30 mins at RT. After washing, cells analysed on a NovoCyte Flow Cytometer.