EN
流式同型对照抗体
Anti-Human NECTIN4/PVRL4 Antibody (SAA0404)
All
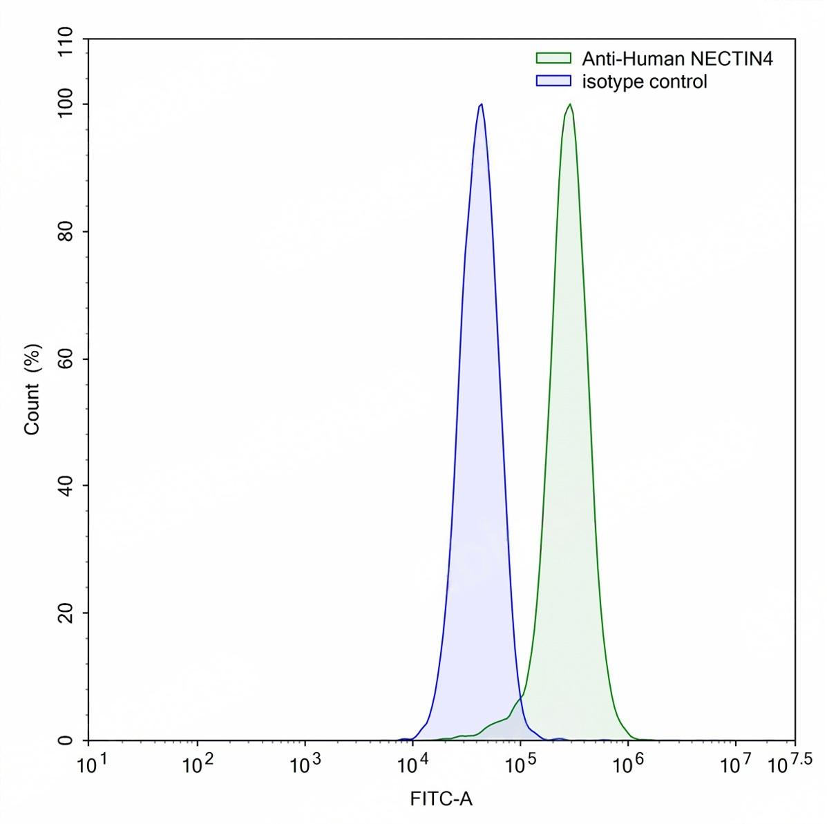
TD-HV985107_1.jpg
TD-HV985107_2.jpg
  • CatalogTD-HV985107
  • ClonalitymAb
  • Application FCM
  • Synonyms
  • 规格
    50ug
  • 价格
    ¥询价
定制服务咨询
Catalog No. TD-HV985107
Species reactivity Human
Applications FCM
Host species Human
Isotype IgG1, kappa
Clone ID SAA0404
Clonality Monoclonal
Target LNIR, NECTIN4, PRR4 receptor-related protein 4, Nectin cell adhesion molecule 4, Ig superfamily receptor LNIR, Nectin-4, PVRL4
Endotoxin level Please contact with the lab for this information.
Purity >95% as determined by SDS-PAGE.
Purification Protein A/G purified from cell culture supernatant.
Accession Q96NY8
Form Liquid
Storage buffer 0.01M PBS, pH 7.4, 0.09% Sodium azide.
Stability and Storage Use a manual defrost freezer and avoid repeated freeze-thaw cycles. Store at 4°C short term (1-2 weeks). Store at -20°C 12 months. Store at -80°C long term.
Note For research use only.

TD-HV985107_1.jpg
Flow Cytometry
 
Flow-cytometry using anti-human NECTIN4 antibody.NECTIN4 Transfected CHO cells were stained with an irrelevant antibody (Blue Histogram) or an anti-human NECTIN4 antibody monoclonal antibody (Catalog # TD-HV985107 ,Green Histogram) at a concentration of 5 µg/ml for 30 mins at RT. After washing, bound antibody was detected using a FITC conjugated goat anti-human antibody (Catalog # TD-HF690414) and cells analysed on a NovoCyte Flow Cytometer.
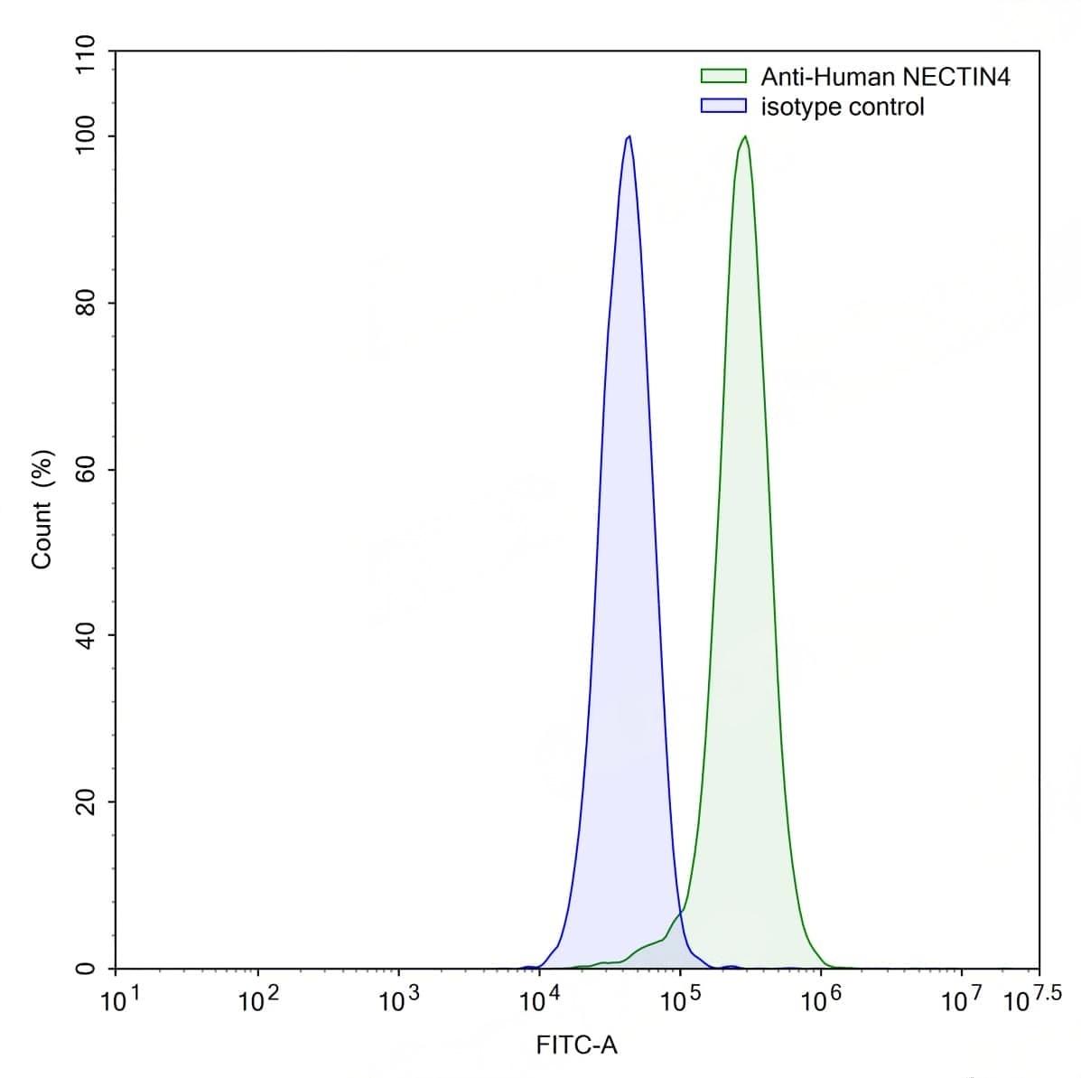
TD-HV985107_2.jpg
Flow Cytometry
 
Flow-cytometry using anti-human NECTIN4 antibody.MCF7 cells were stained with an irrelevant antibody (Blue Histogram) or an anti-human NECTIN4 antibody monoclonal antibody (Catalog # TD-HV985107 ,Green Histogram) at a concentration of 5 µg/ml for 30 mins at RT. After washing, bound antibody was detected using a FITC conjugated goat anti-human antibody (Catalog # TD-HF690414) and cells analysed on a NovoCyte Flow Cytometer.