Anti-Human IL34 Antibody (SAA0396)(TD-HV955107) is amouse monoclonalantibody detectingIL34inELISA, FCM. Suitable forHuman.HighlightsFlow Cytometry— Validated for flow cytometry applications.
Species reactivity
Human
Applications
ELISA, FCM
Host species
Mouse
Isotype
IgG2a, kappa
Clone ID
SAA0396
Clonality
Monoclonal
Target
IL34, Interleukin-34, C16orf77, IL-34
Endotoxin level
Please contact with the lab for this information.
Purity
>95% as determined by SDS-PAGE.
Purification
Protein A/G purified from cell culture supernatant.
Accession
Q6ZMJ4
Form
Liquid
Storage buffer
0.01M PBS, pH 7.4, 0.09% Sodium azide.Please refer to the specific buffer information in the hardcopy of datasheet or the lot-specific COA.
Stability and Storage
Use a manual defrost freezer and avoid repeated freeze-thaw cycles. Store at 4°C short term (1-2 weeks). Store at -20°C 12 months. Store at -80°C long term.
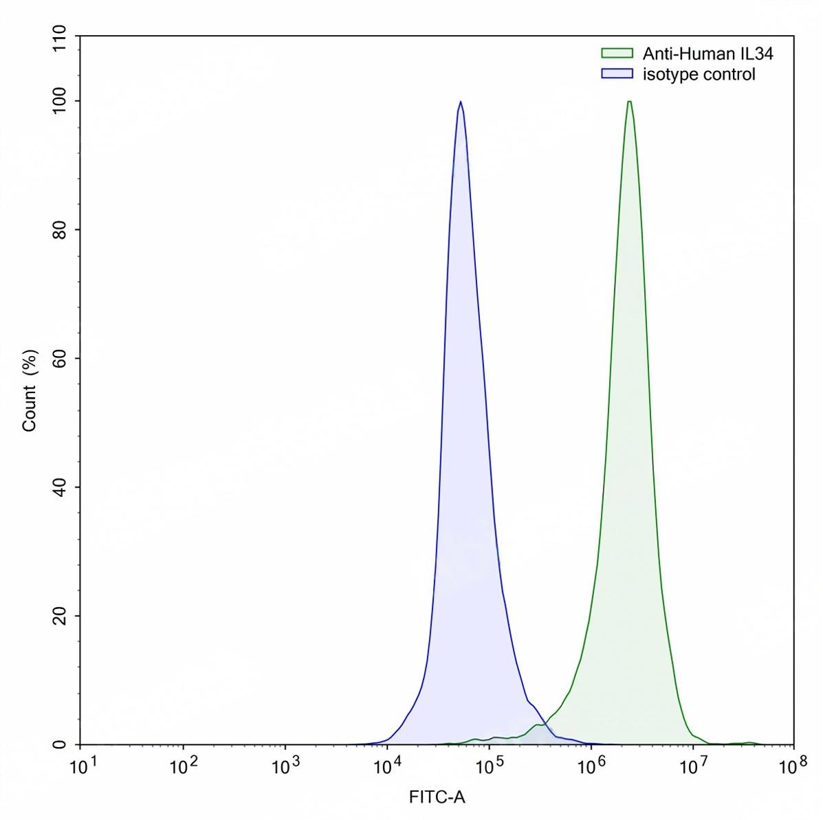
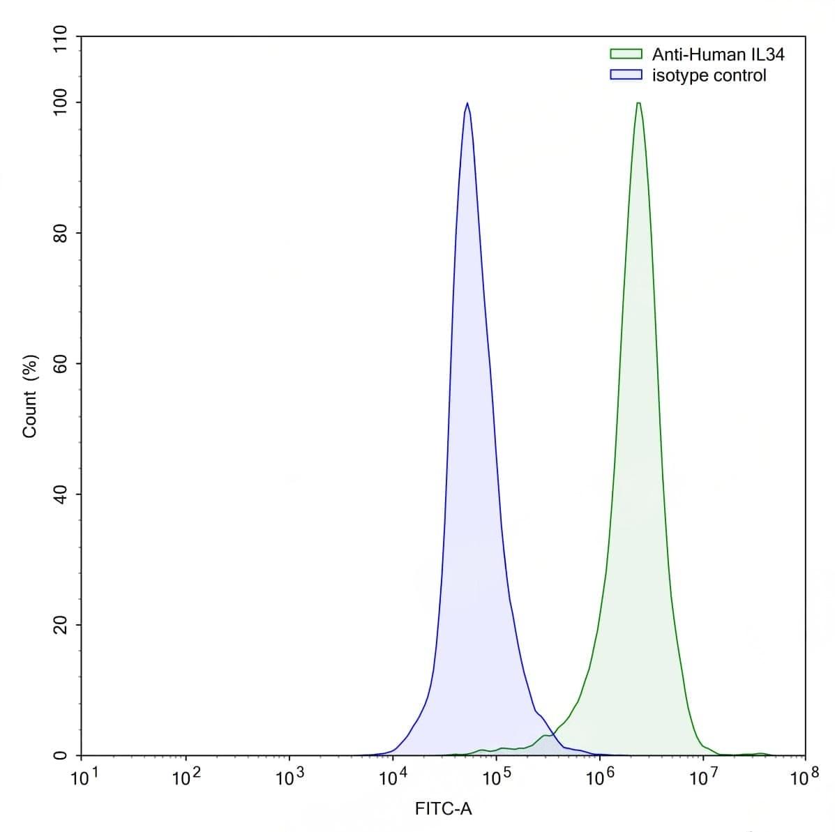
Caption
Flow-cytometry using anti-human IL34 antibody.K562 cells were stained with an irrelevant antibody (Blue Histogram) or an anti-human IL34 antibody monoclonal antibody (Catalog No.:TD-HV955107 ,Green Histogram) at a concentration of 5 µg/ml for 30 mins at RT. After washing, bound antibody was detected using a FITC conjugated goat anti-mouse antibody (Catalog No.:TD-MF690414) and cells analysed on a NovoCyte Flow Cytometer.