EN
流式同型对照抗体
Anti-Human CD278/ICOS Antibody (SAA0092)
All
TD-HV702207_1.jpg
TD-HV702207_2.jpg
  • CatalogTD-HV702207
  • ClonalitymAb
  • Application FCM
  • Synonyms
  • 规格
    50ug
  • 价格
    ¥询价
定制服务咨询
Catalog No. TD-HV702207
Species reactivity Human
Applications FCM
Host species Human
Isotype IgG4, kappa
Clone ID SAA0092
Clonality Monoclonal
Target CD278, ICOS, Inducible T-cell costimulator, Activation-inducible lymphocyte immunomediatory molecule, AILIM
Endotoxin level Please contact with the lab for this information.
Purity >95% as determined by SDS-PAGE.
Purification Protein A/G purified from cell culture supernatant.
Accession Q9Y6W8
Form Liquid
Storage buffer 0.01M PBS, pH 7.4.
Stability and Storage Use a manual defrost freezer and avoid repeated freeze-thaw cycles. Store at 4°C short term (1-2 weeks). Store at -20°C 12 months. Store at -80°C long term.
Note For research use only.

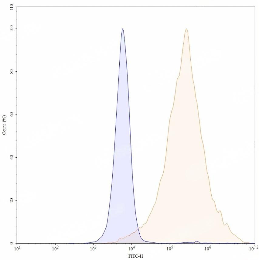
TD-HV702207_1.jpg
Flow Cytometry
 
Flow-cytometry using anti-human CD278 antibody.MOLT-4 cells were stained with an irrelevant antibody (Blue Histogram) or an anti-human CD278 antibody monoclonal antibody (Catalog # TD-HV702207 ,Green Histogram) at a concentration of 5 µg/ml for 30 mins at RT. After washing, bound antibody was detected using a FITC conjugated goat anti-mouse antibody (Catalog # TD-MF690414) and cells analysed on a NovoCyte Flow Cytometer.
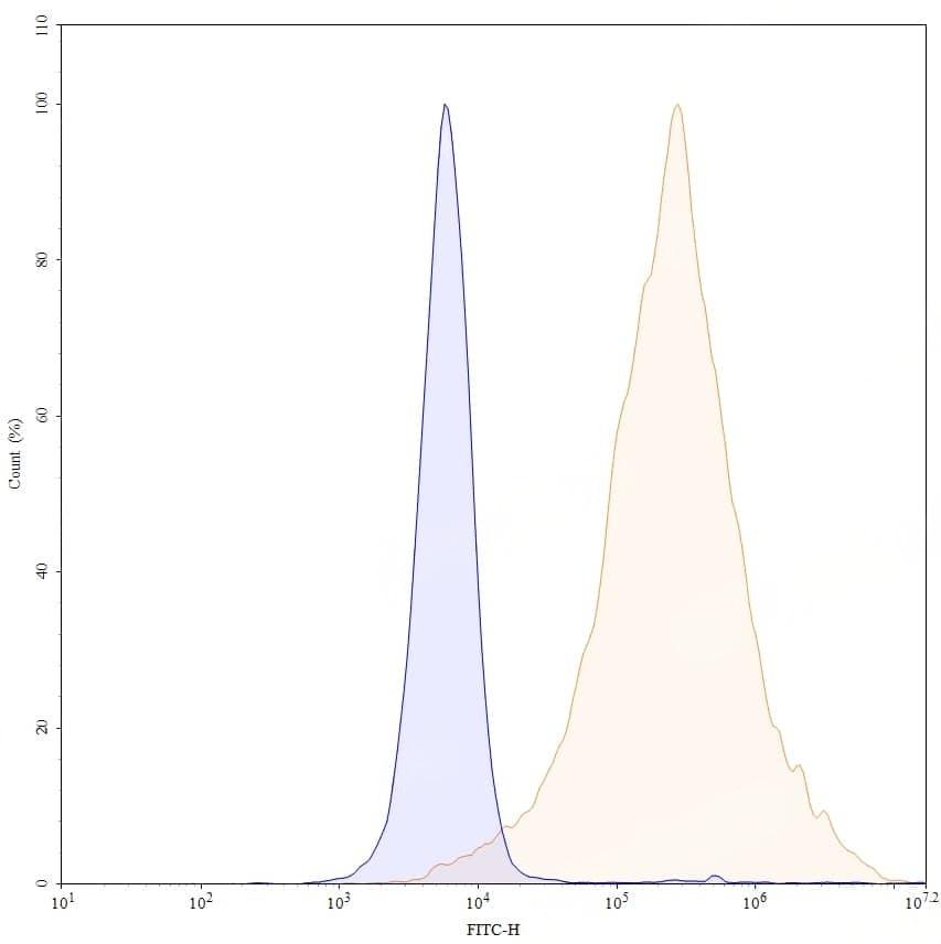
TD-HV702207_2.jpg
Flow Cytometry
 
Flow-cytometry using anti-human CD278 antibody. Untransfected cells (blue Histogram) and Transfected cells (Yellow Histogram) were stained with an anti-human CD278 monoclonal antibody (Catalog: TD-HV702207) at a concentration of 5 µg/ml for 30 mins at RT. After washing, bound antibody was detected using a Goat Anti-Mouse IgG H&L Polyclonal Antibody, FITC (abinScience: TD-MF690414) and cells analysed on a NovoCyte Flow Cytometer.