EN
流式同型对照抗体
Anti-Human CD278/ICOS Antibody (SAA0091), FITC
All
TD-HV702117_1.jpg
  • CatalogTD-HV702117
  • ClonalitymAb
  • Application FCM
  • Synonyms
  • 规格
    50T
  • 价格
    ¥询价
定制服务咨询
Catalog No. TD-HV702117
Species reactivity Human
Applications FCM
Host species Human
Isotype IgG1, kappa
Clone ID SAA0091
Conjugation FITC
Clonality Monoclonal
Target CD278, ICOS, Inducible T-cell costimulator, Activation-inducible lymphocyte immunomediatory molecule, AILIM
Endotoxin level Please contact with the lab for this information.
Accession Q9Y6W8
Form Liquid
Storage buffer 0.01M PBS, pH 7.4, 0.2% BSA, 0.05% Proclin 300.
Stability and Storage Store at 4°C for 12 months. Protect from light. Do not freeze.
Note For flow cytometric staining, the suggested use of this reagent is 0.5 µg per million cells in 100 µL volume. It is recommended that the reagent be titrated for optimal performance for each application. For research use only.

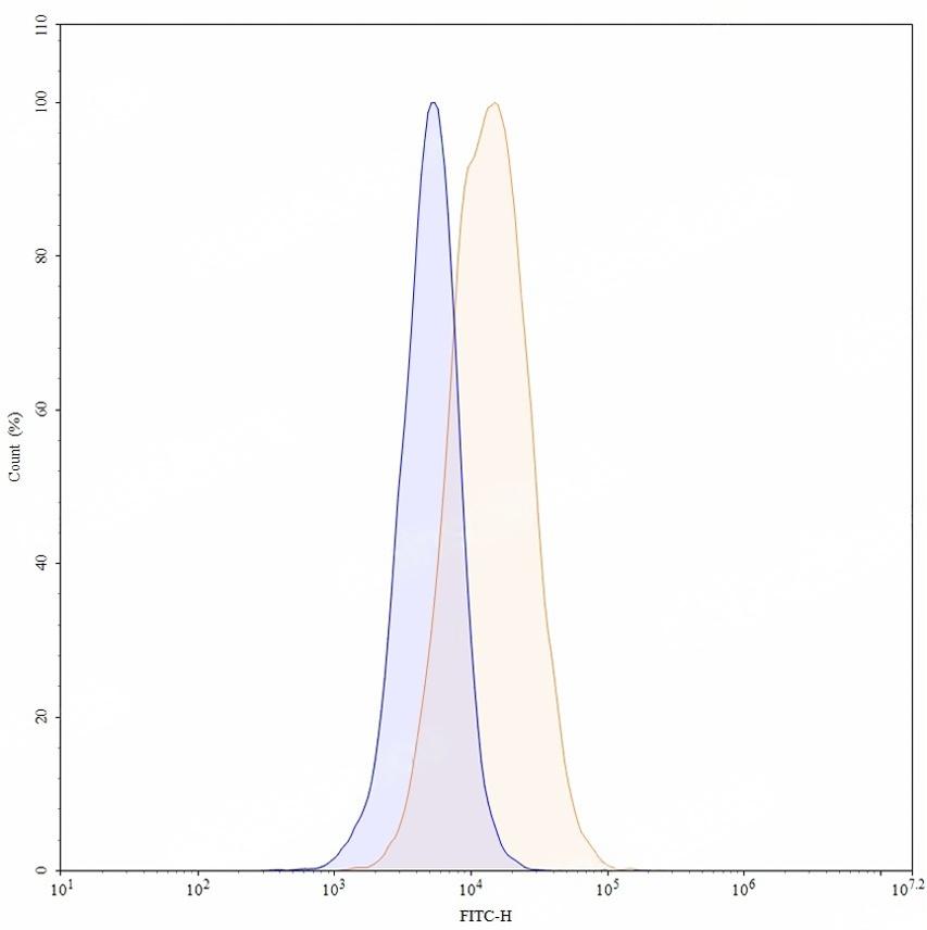
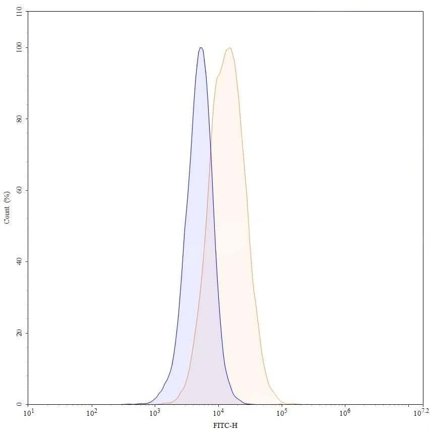
TD-HV702117_1.jpg
Flow CytoMetry
 
Flow-cytometry using FITC anti-human CD278 antibody. MOLT-4 cells were stained with an irrelevant antibody (Blue Histogram) or an FITC anti-human CD278 monoclonal antibody (Catalog: TD-HV702117, Yellow Histogram) at a concentration of 5 µg/ml for 30 mins at RT. After washing, cells analysed on a NovoCyte Flow Cytometer.