EN
流式同型对照抗体
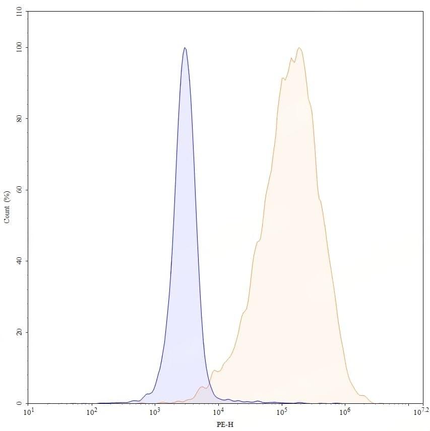
Anti-Human CD114/CSF3R Antibody (SAA0042), PE
All
  • CatalogTD-HV643127
  • ClonalitymAb
  • Application FCM
  • Synonyms
  • 规格
    50T
  • 价格
    ¥询价
定制服务咨询
Catalog No. TD-HV643127
Species reactivity Human
Applications FCM
Host species Mouse
Isotype IgG2a, kappa
Clone ID SAA0042
Conjugation PE
Clonality Monoclonal
Target G-CSF receptor, CSF3R, GCSFR, G-CSF-R, CD114, Granulocyte colony-stimulating factor receptor
Endotoxin level Please contact with the lab for this information.
Accession Q99062
Form Liquid
Storage buffer 0.01M PBS, pH 7.4, 0.2% BSA, 0.05% Proclin 300.
Stability and Storage Store at 4°C for 12 months. Protect from light. Do not freeze.
Note For flow cytometric staining, the suggested use of this reagent is 0.5 µg per million cells in 100 µL volume. It is recommended that the reagent be titrated for optimal performance for each application. For research use only.