Anti-Human CD371/CLEC12A Antibody (SAA0102), APC(TD-HV493137) is amouse monoclonalantibody detectingCLEC12AinFCM. Suitable forHuman.HighlightsFlow Cytometry— Validated for flow cytometry applications.Fluorescent Label— Direct conjugate for streamlined workflows.
Species reactivity
Human
Applications
FCM
Host species
Mouse
Isotype
IgG2a, kappa
Conjugation
APC
Clone ID
SAA0102
Clonality
Monoclonal
Target
CLEC12A, DCAL2, Dendritic cell-associated lectin 2, CLL-1, Myeloid inhibitory C-type lectin-like receptor, C-type lectin domain family 12 member A, CLL1, DCAL-2, C-type lectin-like molecule 1, MICL, CD371
Endotoxin level
Please contact with the lab for this information.
Accession
Q5QGZ9
Form
Liquid
Storage buffer
0.01M PBS, pH 7.4, 0.2% BSA, 0.05% Proclin 300.Please refer to the specific buffer information in the hardcopy of datasheet or the lot-specific COA.
Stability and Storage
Store at 4°C for 12 months. Protect from light. Do not freeze.
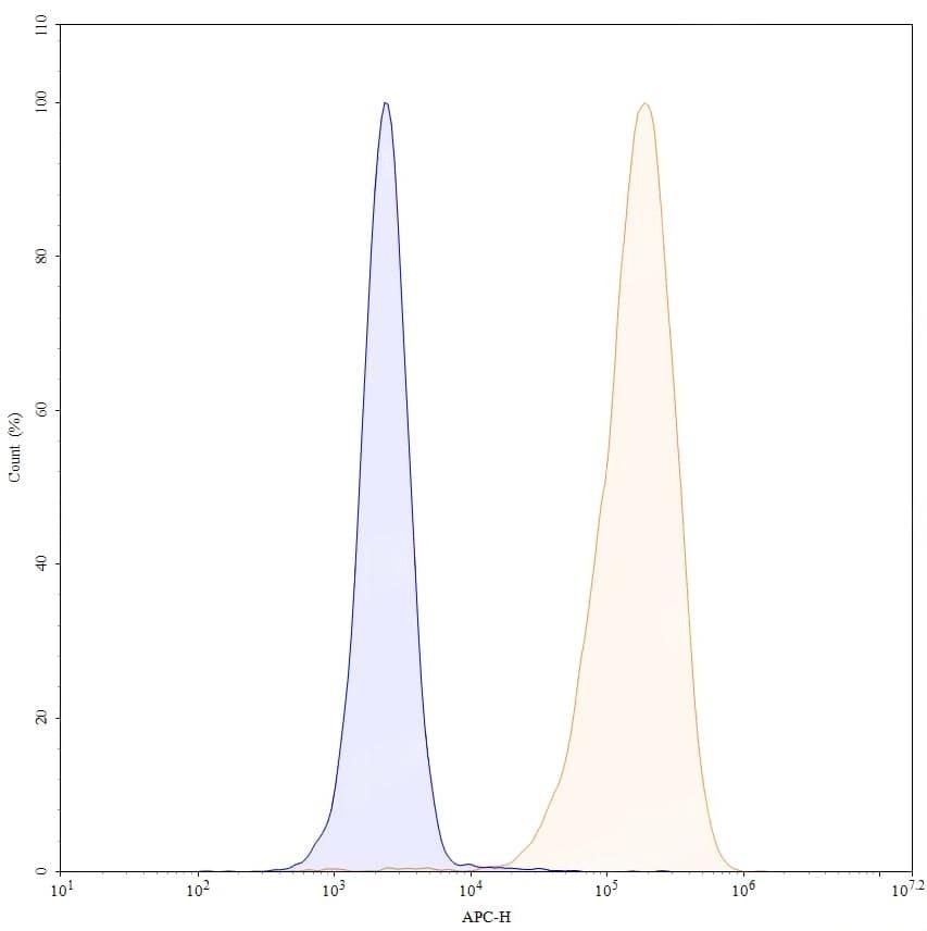
Caption
Flow-cytometry APC using anti-human CD371 antibody. Untransfected cells (blue Histogram) and Transfected cells (Yellow Histogram) were stained with an APC anti-human CD371 monoclonal antibody (Catalog No.:TD-HV493137) at a concentration of 5 µg/ml for 30 mins at RT. After washing, cells analysed on a NovoCyte Flow Cytometer.
Note
For flow cytometric staining, the suggested use of this reagent is 0.5 µg per million cells in 100 µL volume. It is recommended that the reagent be titrated for optimal performance for each application. For research use only.