Anti-Human CD270/TNFRSF14 Antibody (36H12), FITC(TD-HV480117) is amouse monoclonalantibody detectingHVEAinFCM. Suitable forHuman.HighlightsFlow Cytometry— Validated for flow cytometry applications.Fluorescent Label— Direct conjugate for streamlined workflows.
Species reactivity
Human
Applications
FCM
Host species
Mouse
Isotype
IgG1, kappa
Conjugation
FITC
Clone ID
36H12
Clonality
Monoclonal
Target
HVEA, HVEM, Herpes virus entry mediator A, Tumor necrosis factor receptor superfamily member 14, Tumor necrosis factor receptor-like 2, HveA, TNFRSF14, CD270, TR2, Herpesvirus entry mediator A
Endotoxin level
Please contact with the lab for this information.
Accession
Q92956
Form
Liquid
Storage buffer
0.01M PBS, pH 7.4, 0.2% BSA, 0.05% Proclin 300.Please refer to the specific buffer information in the hardcopy of datasheet or the lot-specific COA.
Stability and Storage
Store at 4°C for 12 months. Protect from light. Do not freeze.
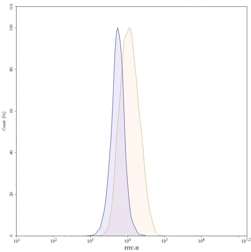
Caption
Flow-cytometry FITC using anti-human CD270 antibody. Untransfected cells (blue Histogram) and Transfected cells (Yellow Histogram) were stained with an FITC anti-human CD270 monoclonal antibody (Catalog No.:TD-HV480117) at a concentration of 5 µg/ml for 30 mins at RT. After washing, cells analysed on a NovoCyte Flow Cytometer.
Note
For flow cytometric staining, the suggested use of this reagent is 0.5 µg per million cells in 100 µL volume. It is recommended that the reagent be titrated for optimal performance for each application. For research use only.