Anti-Human CD357/TNFRSF18/GITR Antibody (hu6C8), APC(TD-HV475237) is ahuman monoclonalantibody detectingActivation-inducible TNFR family receptorinFCM. Suitable forHuman.HighlightsFlow Cytometry— Validated for flow cytometry applications.Fluorescent Label— Direct conjugate for streamlined workflows.
Species reactivity
Human
Applications
FCM
Host species
Human
Isotype
IgG1, kappa
Conjugation
APC
Clone ID
hu6C8
Clonality
Monoclonal
Target
Activation-inducible TNFR family receptor, GITR, TNFRSF18, CD357, Tumor necrosis factor receptor superfamily member 18, AITR, Glucocorticoid-induced TNFR-related protein
Endotoxin level
Please contact with the lab for this information.
Accession
Q9Y5U5
Form
Liquid
Storage buffer
0.01M PBS, pH 7.4, 0.2% BSA, 0.05% Proclin 300.Please refer to the specific buffer information in the hardcopy of datasheet or the lot-specific COA.
Stability and Storage
Store at 4°C for 12 months. Protect from light. Do not freeze.
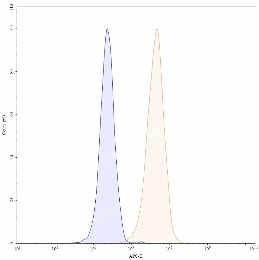
Caption
Flow-cytometry using APC anti-human CD357 antibody. RPMI-8226 cells were stained with an irrelevant antibody (Blue Histogram) or an APC anti-human CD357 monoclonal antibody (Catalog No.:TD-HV475237, Yellow Histogram) at a concentration of 5 µg/ml for 30 mins at RT. After washing, cells analysed on a NovoCyte Flow Cytometer.
Note
For flow cytometric staining, the suggested use of this reagent is 0.5 µg per million cells in 100 µL volume. It is recommended that the reagent be titrated for optimal performance for each application. For research use only.