EN
流式同型对照抗体
Anti-Human CD318/CDCP1 Antibody (CUB4)
All
TD-HV451107_1.jpg
TD-HV451107_2.jpg
TD-HV451107_3.jpg
  • CatalogTD-HV451107
  • ClonalitymAb
  • Application FCM
  • Synonyms
  • 规格
    50ug
  • 价格
    ¥询价
定制服务咨询
Catalog No. TD-HV451107
Species reactivity Human
Applications FCM
Host species Mouse
Isotype IgG1, kappa
Clone ID CUB4
Clonality Monoclonal
Target CD318, Transmembrane and associated with src kinases, TRASK, Subtractive immunization M plus HEp3-associated 135 kDa protein, SIMA135, Membrane glycoprotein gp140, CUB domain-containing protein 1, CDCP1
Endotoxin level Please contact with the lab for this information.
Purity >95% as determined by SDS-PAGE.
Purification Protein A/G purified from cell culture supernatant.
Accession Q9H5V8
Form Liquid
Storage buffer 0.01M PBS, pH 7.4.
Stability and Storage Use a manual defrost freezer and avoid repeated freeze-thaw cycles. Store at 4°C short term (1-2 weeks). Store at -20°C 12 months. Store at -80°C long term.
Note For research use only.

TD-HV451107_1.jpg
Bioactivity
 
Detects Human CD318/CDCP1 in indirect ELISAs.
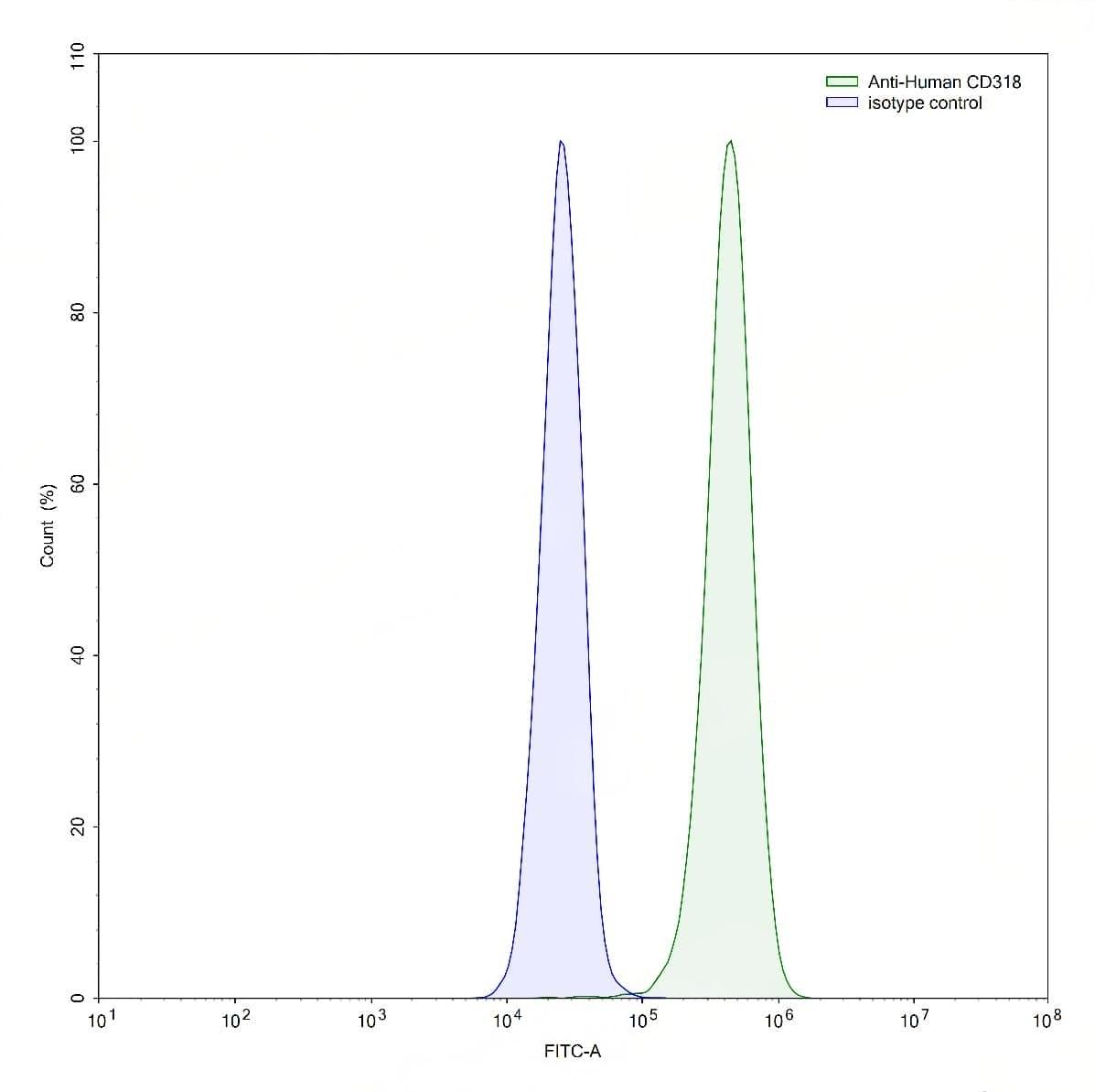
TD-HV451107_2.jpg
Flow Cytometry
 
Flow-cytometry using anti-human CD318 antibody.HT-29 cells were stained with an irrelevant antibody (Blue Histogram) or an anti-human CD318 antibody monoclonal antibody (Catalog # TD-HV451107 ,Green Histogram) at a concentration of 5 µg/ml for 30 mins at RT. After washing, bound antibody was detected using a FITC conjugated goat anti-mouse antibody (Catalog # TD-MF690414) and cells analysed on a NovoCyte Flow Cytometer.
TD-HV451107_3.jpg
Flow Cytometry
 
Flow-cytometry using anti-human CD318 antibody.SW480 cells were stained with an irrelevant antibody (Blue Histogram) or an anti-human CD318 antibody monoclonal antibody (Catalog # TD-HV451107 ,Green Histogram) at a concentration of 5 µg/ml for 30 mins at RT. After washing, bound antibody was detected using a FITC conjugated goat anti-mouse antibody (Catalog # TD-MF690414) and cells analysed on a NovoCyte Flow Cytometer.