EN
流式同型对照抗体
Anti-Human CD93/C1qR Antibody (F11)
All
TD-HV345207_1.jpg
  • CatalogTD-HV345207
  • ClonalitymAb
  • Application ELISA, FCM
  • Synonyms
  • 规格
    50ug
  • 价格
    ¥询价
定制服务咨询
Catalog No. TD-HV345207
Species reactivity Human
Applications ELISA, FCM
Host species Mouse
Isotype IgG2a, kappa
Clone ID F11
Clonality Monoclonal
Target Matrix-remodeling-associated protein 4, C1q/MBL/SPA receptor, C1qRp, C1QR1, C1qR, Complement component 1 q subcomponent receptor 1, CD93, Complement component C1q receptor, MXRA4, CDw93, C1qR(p)
Endotoxin level Please contact with the lab for this information.
Purity >95% as determined by SDS-PAGE.
Purification Protein A/G purified from cell culture supernatant.
Accession Q9NPY3
Form Liquid
Storage buffer 0.01M PBS, pH 7.4.
Stability and Storage Use a manual defrost freezer and avoid repeated freeze-thaw cycles. Store at 4°C short term (1-2 weeks). Store at -20°C 12 months. Store at -80°C long term.
Note For research use only.

TD-HV345207_1.jpg
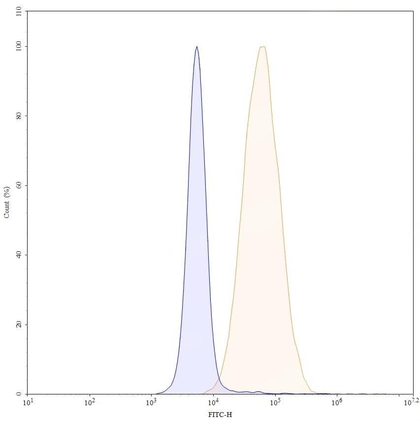
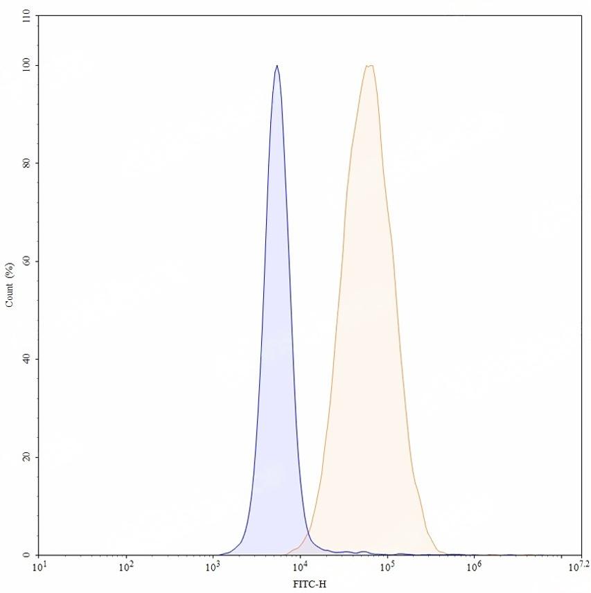
Flow CytoMetry
 
Flow-cytometry using anti-human CD93 antibody. U937 cells were stained with an irrelevant antibody (Blue Histogram) or an anti-human CD93 monoclonal antibody (Catalog: TD-HV345207, Yellow Histogram) at a concentration of 5 µg/ml for 30 mins at RT. After washing, bound antibody was detected using a Goat Anti-Mouse IgG H&L Polyclonal Antibody, FITC (Catalog: TD-MF690414) and cells analysed on a NovoCyte Flow Cytometer.