EN
流式同型对照抗体
Anti-Human CD93/C1qR Antibody (070-016), FITC
All
TD-HV345117_1.jpg
  • CatalogTD-HV345117
  • ClonalitymAb
  • Application FCM
  • Synonyms
  • 规格
    50T
  • 价格
    ¥询价
定制服务咨询
Catalog No. TD-HV345117
Species reactivity Human
Applications FCM
Host species Mouse
Isotype IgG1, kappa
Clone ID 070-016
Conjugation FITC
Clonality Monoclonal
Target Matrix-remodeling-associated protein 4, C1q/MBL/SPA receptor, C1qRp, C1QR1, C1qR, Complement component 1 q subcomponent receptor 1, CD93, Complement component C1q receptor, MXRA4, CDw93, C1qR(p)
Endotoxin level Please contact with the lab for this information.
Accession Q9NPY3
Form Liquid
Storage buffer 0.01M PBS, pH 7.4, 0.2% BSA, 0.05% Proclin 300.
Stability and Storage Store at 4°C for 12 months. Protect from light. Do not freeze.
Note For flow cytometric staining, the suggested use of this reagent is 0.5 µg per million cells in 100 µL volume. It is recommended that the reagent be titrated for optimal performance for each application. For research use only.

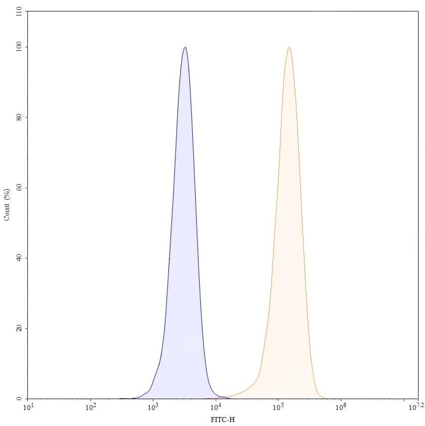
TD-HV345117_1.jpg
Flow CytoMetry
 
Flow-cytometry using FITC anti-human CD93 antibody. U937 cells were stained with an irrelevant antibody (Blue Histogram) or an FITC anti-human CD93 monoclonal antibody (Catalog: TD-HV345117, Yellow Histogram) at a concentration of 5 µg/ml for 30 mins at RT. After washing, cells analysed on a NovoCyte Flow Cytometer.