EN
流式同型对照抗体
Anti-Human CD338/ABCG2 Antibody (5D3)
All
TD-HV314107_1.jpg
  • CatalogTD-HV314107
  • ClonalitymAb
  • Application FCM
  • Synonyms
  • 规格
    50ug
  • 价格
    ¥询价
定制服务咨询
Catalog No. TD-HV314107
Species reactivity Human
Applications FCM
Host species Mouse
Isotype IgG1, kappa
Clone ID 5D3
Clonality Monoclonal
Target Urate exporter, ABCP, BCRP1, ABCG2, CD338, BCRP, MXR, Broad substrate specificity ATP-binding cassette transporter ABCG2, Placenta-specific ATP-binding cassette transporter, Breast cancer resistance protein, Mitoxantrone resistance-associated protein, CDw338, ATP-binding cassette sub-family G member 2
Endotoxin level Please contact with the lab for this information.
Purity >95% as determined by SDS-PAGE.
Purification Protein A/G purified from cell culture supernatant.
Accession Q9UNQ0
Form Liquid
Storage buffer 0.01M PBS, pH 7.4.
Stability and Storage Use a manual defrost freezer and avoid repeated freeze-thaw cycles. Store at 4°C short term (1-2 weeks). Store at -20°C 12 months. Store at -80°C long term.
Note For research use only.

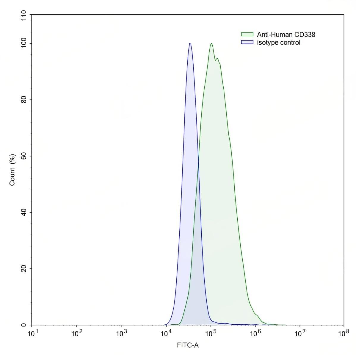
TD-HV314107_1.jpg
Flow Cytometry
 
Flow-cytometry using anti-human CD338 antibody.MCF7 cells were stained with an irrelevant antibody (Blue Histogram) or an anti-human CD338 antibody monoclonal antibody (Catalog # TD-HV314107 ,Green Histogram) at a concentration of 5 µg/ml for 30 mins at RT. After washing, bound antibody was detected using a FITC conjugated goat anti-mouse antibody (Catalog # TD-MF690414) and cells analysed on a NovoCyte Flow Cytometer.