EN
流式同型对照抗体
Anti-Human CD85d/LILRB2 Antibody (J19.H1)
All
TD-HV255107_1.jpg
TD-HV255107_2.jpg
TD-HV255107_3.jpg
  • CatalogTD-HV255107
  • ClonalitymAb
  • Application FCM
  • Synonyms
  • 规格
    50ug
  • 价格
    ¥询价
定制服务咨询
Catalog No. TD-HV255107
Species reactivity Human
Applications FCM
Host species Mouse
Isotype IgG1, kappa
Clone ID J19.H1
Clonality Monoclonal
Target CD85 antigen-like family member D, Monocyte/macrophage immunoglobulin-like receptor 10, MIR-10, ILT4, LIR-2, ILT-4, Immunoglobulin-like transcript 4, MIR10, CD85d, Leukocyte immunoglobulin-like receptor subfamily B member 2, Leukocyte immunoglobulin-like receptor 2, LIR2, LILRB2
Endotoxin level Please contact with the lab for this information.
Purity >95% as determined by SDS-PAGE.
Purification Protein A/G purified from cell culture supernatant.
Accession Q8N423
Form Liquid
Storage buffer 0.01M PBS, pH 7.4.
Stability and Storage Use a manual defrost freezer and avoid repeated freeze-thaw cycles. Store at 4°C short term (1-2 weeks). Store at -20°C 12 months. Store at -80°C long term.
Note For research use only.

TD-HV255107_1.jpg
Bioactivity
 
Detects CD85d/LILRB2/ILT4 in indirect ELISAs.
TD-HV255107_2.jpg
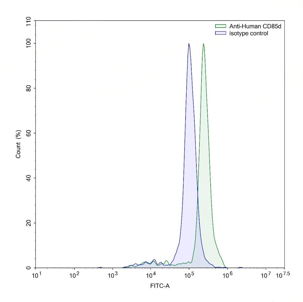
Flow Cytometry
 
Flow-cytometry using anti-human CD85d antibody.CD85d Transfected CHO cells were stained with an irrelevant antibody (Blue Histogram) or an anti-human CD85d antibody monoclonal antibody (Catalog # TD-HV255107 ,Green Histogram) at a concentration of 5 µg/ml for 30 mins at RT. After washing, bound antibody was detected using a FITC conjugated goat anti-mouse antibody (Catalog # TD-MF690414) and cells analysed on a NovoCyte Flow Cytometer.
TD-HV255107_3.jpg
Flow Cytometry
 
Flow-cytometry using anti-human CD85d antibody.Human peripheral blood monocytes were stained with an irrelevant antibody (Blue Histogram) or an anti-human CD85d antibody monoclonal antibody (Catalog #TD- HV255107 ,Green Histogram) at a concentration of 5 µg/ml for 30 mins at RT. After washing, bound antibody was detected using a FITC conjugated goat anti-mouse antibody (Catalog # TD-MF690414) and cells analysed on a NovoCyte Flow Cytometer.