EN
流式同型对照抗体
Anti-Human CD360/IL21R Antibody (18A5)
All
TD-HV076107_1.jpg
TD-HV076107_2.jpg
  • CatalogTD-HV076107
  • ClonalitymAb
  • Application FCM
  • Synonyms
  • 规格
    50ug
  • 价格
    ¥询价
定制服务咨询
Catalog No. TD-HV076107
Species reactivity Human, Mouse, Rat, Monkey
Applications FCM
Host species Mouse
Isotype IgG1, lambda
Clone ID 18A5
Clonality Monoclonal
Target IL21R, NILR, Interleukin-21 receptor, IL-21R, IL-21 receptor, CD360, Novel interleukin receptor
Endotoxin level Please contact with the lab for this information.
Purity >95% as determined by SDS-PAGE.
Purification Protein A/G purified from cell culture supernatant.
Accession Q9HBE5
Form Liquid
Storage buffer 0.01M PBS, pH 7.4.
Stability and Storage Use a manual defrost freezer and avoid repeated freeze-thaw cycles. Store at 4°C short term (1-2 weeks). Store at -20°C 12 months. Store at -80°C long term.
Note For research use only.

TD-HV076107_1.jpg
Bioactivity
 

Bioactivity

Detects CD360/IL21R in indirect ELISAs.

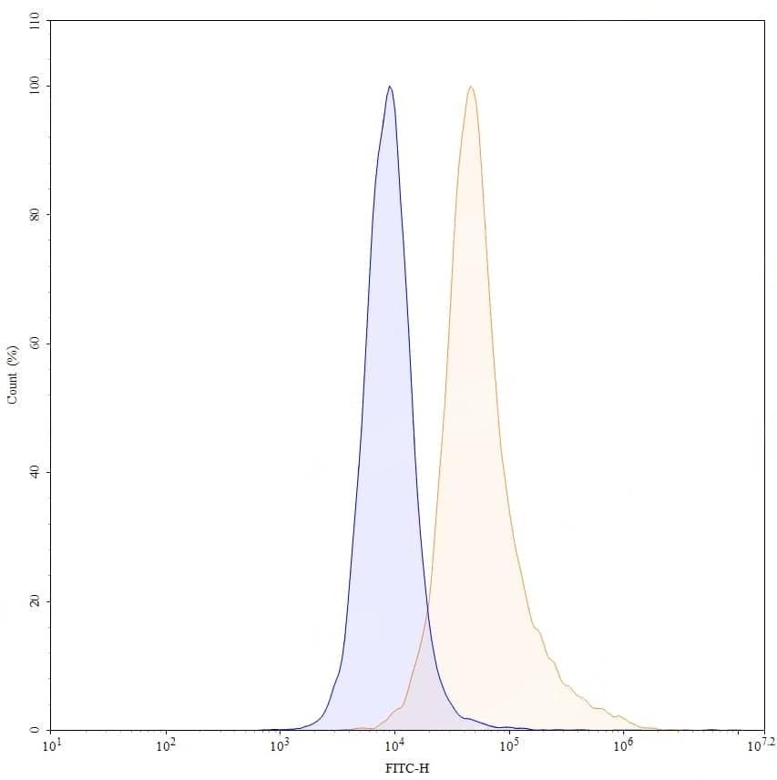
TD-HV076107_2.jpg
Flow CytoMetry
 
Flow-cytometry using anti-human CD360 antibody. Untransfected cells (blue Histogram) and Transfected cells (Yellow Histogram) were stained with an anti-human CD360 monoclonal antibody (Catalog: TD-HV076107) at a concentration of 5 µg/ml for 30 mins at RT. After washing, bound antibody was detected using a Goat Anti-Mouse IgG H&L Polyclonal Antibody, FITC (Catalog: TD-MF690414) and cells analysed on a NovoCyte Flow Cytometer.