Anti-Human CD203c/ENPP3 Antibody (H1.8)(TD-HT018107) is amouse monoclonalantibody detectingNPPaseinFCM. Suitable forHuman.HighlightsFlow Cytometry— Validated for flow cytometry applications.
Species reactivity
Human
Applications
FCM
Host species
Mouse
Isotype
IgG1, kappa
Clone ID
H1.8
Clonality
Monoclonal
Target
NPPase, PD-Ibeta, Phosphodiesterase I beta, PDNP3, CD203c, Ectonucleotide pyrophosphatase/phosphodiesterase family member 3, E-NPP 3, ENPP3, NPP3, Phosphodiesterase I/nucleotide pyrophosphatase 3, Nucleotide diphosphatase
Endotoxin level
Please contact with the lab for this information.
Purity
>95% as determined by SDS-PAGE.
Purification
Protein A/G purified from cell culture supernatant.
Accession
O14638
Form
Liquid
Storage buffer
0.01M PBS, pH 7.4.Please refer to the specific buffer information in the hardcopy of datasheet or the lot-specific COA.
Stability and Storage
Use a manual defrost freezer and avoid repeated freeze-thaw cycles. Store at 4°C short term (1-2 weeks). Store at -20°C 12 months. Store at -80°C long term.
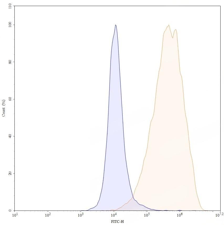
Caption
Flow-cytometry using anti-human CD203c antibody. Untransfected cells (blue Histogram) and Transfected cells (Yellow Histogram) were stained with an anti-human CD203c monoclonal antibody (Catalog No.:TD-HT018107) at a concentration of 5 µg/ml for 30 mins at RT. After washing, bound antibody was detected using a Goat Anti-Mouse IgG H&L Polyclonal Antibody, FITC (Catalog No.:TD-MF690414) and cells analysed on a NovoCyte Flow Cytometer.