EN
流式同型对照抗体
Anti-Human MICA Antibody (16A8)
All
TD-HS894107_1.jpg
TD-HS894107_2.jpg
  • CatalogTD-HS894107
  • ClonalitymAb
  • Application FCM
  • Synonyms
  • 规格
    50ug
  • 价格
    ¥询价
定制服务咨询
Catalog No. TD-HS894107
Species reactivity Human
Applications FCM
Host species Human
Isotype IgG1, kappa
Clone ID 16A8
Clonality Monoclonal
Target MICA, MIC-A, MHC class I polypeptide-related sequence A, PERB11.1
Endotoxin level Please contact with the lab for this information.
Purity >95% as determined by SDS-PAGE.
Purification Protein A/G purified from cell culture supernatant.
Accession Q29983
Form Liquid
Storage buffer 0.01M PBS, pH 7.4.
Stability and Storage Use a manual defrost freezer and avoid repeated freeze-thaw cycles. Store at 4°C short term (1-2 weeks). Store at -20°C 12 months. Store at -80°C long term.
Note For research use only.

TD-HS894107_1.jpg
Bioactivity
 
SEC-HPLC detection for Anti-Human MICA Antibody (16A8).
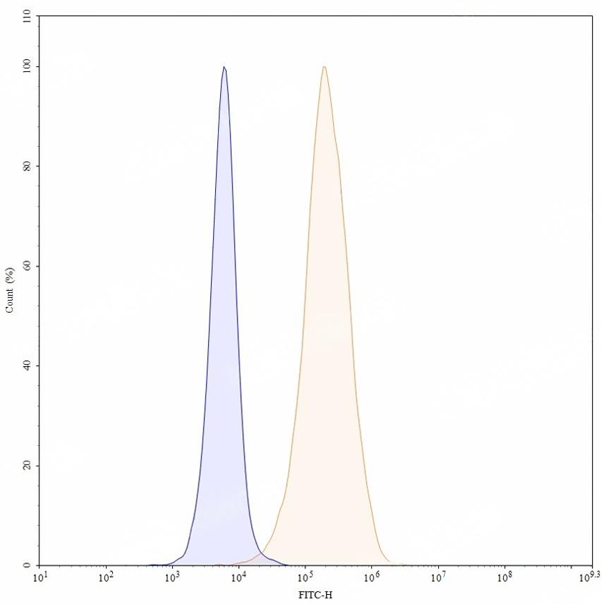
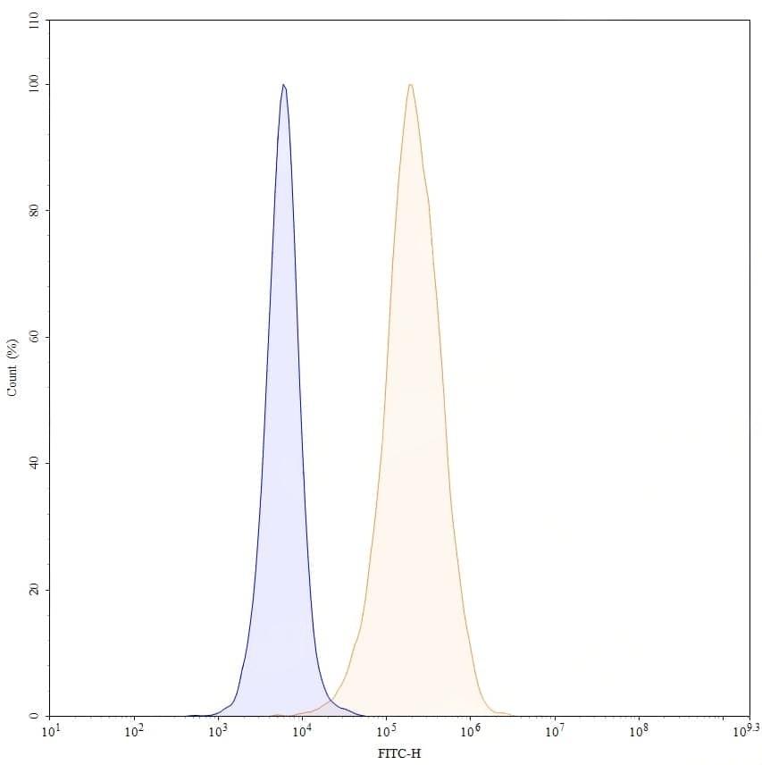
TD-HS894107_2.jpg
Flow CytoMetry
 
Flow-cytometry using anti-human MICA antibody. Untransfected cells (blue Histogram) and Transfected cells (Yellow Histogram) were stained with an anti-human MICA monoclonal antibody (Catalog: TD-HS894107) at a concentration of 5 µg/ml for 30 mins at RT. After washing, bound antibody was detected using a Goat Anti-Human IgG H&L Polyclonal Antibody, FITC (Catalog: TD-HF690414) and cells analysed on a NovoCyte Flow Cytometer.