EN
流式同型对照抗体
Anti-Human CA9 Antibody (SAA0152), APC
All
TD-HS840137_1.jpg
  • CatalogTD-HS840137
  • ClonalitymAb
  • Application FCM
  • Synonyms
  • 规格
    50T
  • 价格
    ¥询价
定制服务咨询
Catalog No. TD-HS840137
Species reactivity Human
Applications FCM
Host species Human
Isotype IgG1, kappa
Clone ID SAA0152
Conjugation APC
Clonality Monoclonal
Target Membrane antigen MN, P54/58N, Carbonic anhydrase 9, Renal cell carcinoma-associated antigen G250, CA-IX, CAIX, pMW1, Carbonic anhydrase IX, RCC-associated antigen G250, Carbonate dehydratase IX, CA9, MN, G250
Endotoxin level Please contact with the lab for this information.
Accession Q16790
Form Liquid
Storage buffer 0.01M PBS, pH 7.4, 0.2% BSA, 0.05% Proclin 300.
Stability and Storage Store at 4°C for 12 months. Protect from light. Do not freeze.
Note For flow cytometric staining, the suggested use of this reagent is 0.5 µg per million cells in 100 µL volume. It is recommended that the reagent be titrated for optimal performance for each application. For research use only.

TD-HS840137_1.jpg
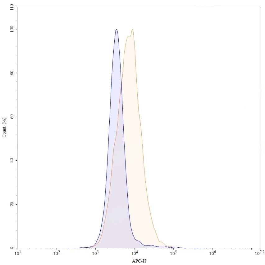
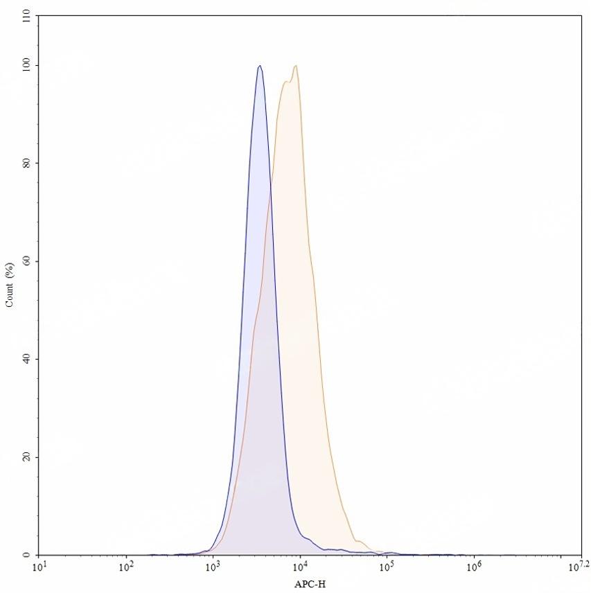
Flow CytoMetry
 
Flow-cytometry using APC anti-human CA9 antibody. U87 cells were stained with an irrelevant antibody (Blue Histogram) or an APC anti-human CA9 monoclonal antibody (Catalog: TD-HS840137, Yellow Histogram) at a concentration of 5 µg/ml for 30 mins at RT. After washing, and cells analysed on a NovoCyte Flow Cytometer.