Anti-Human SLITRK6 Antibody (SAA0827)(TD-HP656107) is ahuman monoclonalantibody detectingSLITRK6inELISA, FCM, IF. Suitable forHuman.HighlightsMulti-Application— Validated across multiple applications.Flow Cytometry— Validated for flow cytometry applications.
Species reactivity
Human
Applications
ELISA, FCM, IF
Host species
Human
Isotype
IgG2, kappa
Clone ID
SAA0827
Clonality
Monoclonal
Target
SLITRK6, SLIT and NTRK-like protein 6
Endotoxin level
Please contact with the lab for this information.
Purity
>95% as determined by SDS-PAGE.
Purification
Protein A/G purified from cell culture supernatant.
Accession
Q9H5Y7
Form
Liquid
Storage buffer
30 mM Histidine, pH5.8, 10% sucrose, 0.02% Tween80Please refer to the specific buffer information in the hardcopy of datasheet or the lot-specific COA.
Stability and Storage
Use a manual defrost freezer and avoid repeated freeze-thaw cycles. Store at 4°C short term (1-2 weeks). Store at -20°C 12 months. Store at -80°C long term.
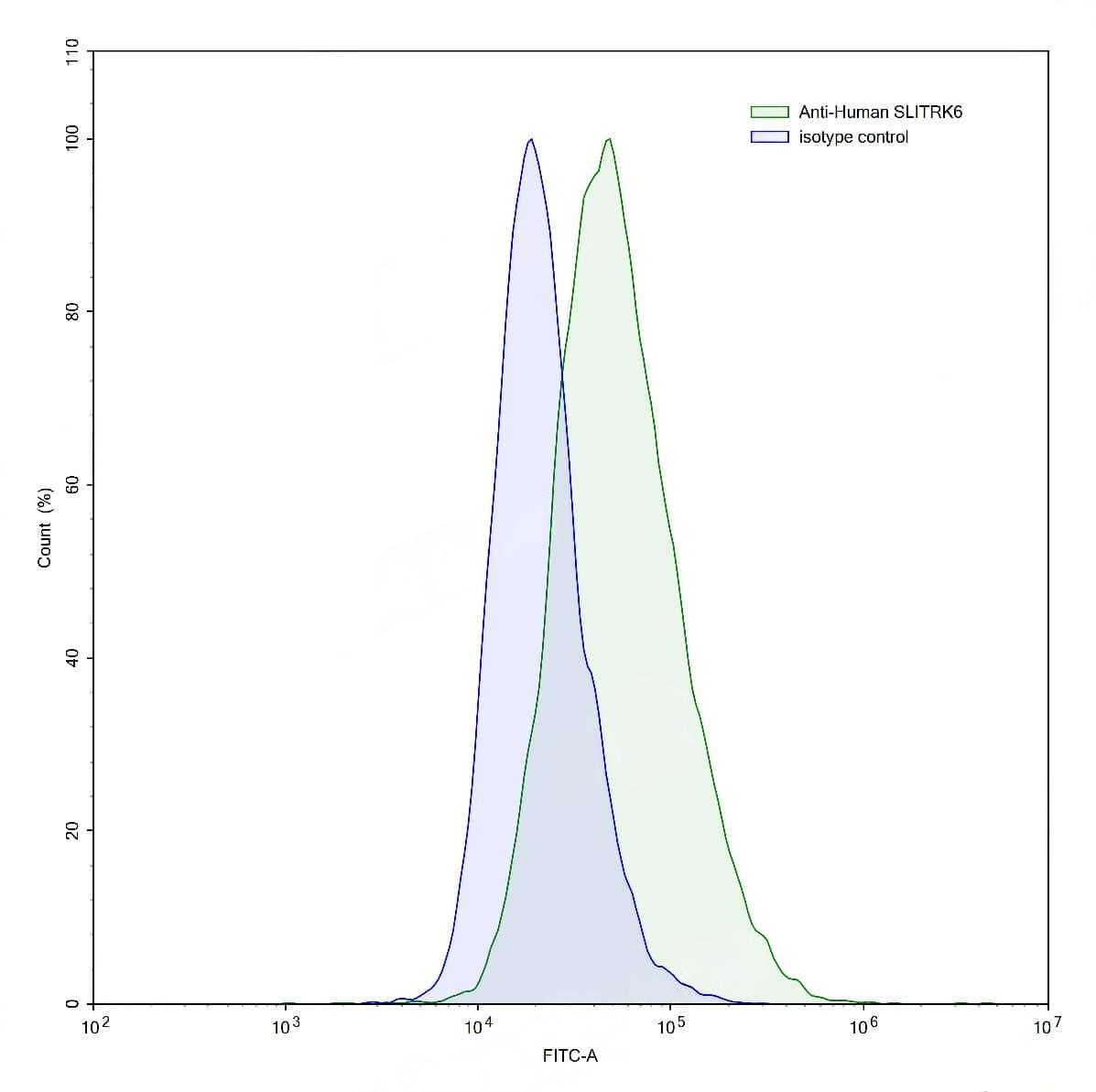
Caption
Flow-cytometry using anti-human SLITRK6 antibody.Raji cells were stained with an irrelevant antibody (Blue Histogram) or an anti-human SLITRK6 antibody monoclonal antibody (Catalog No.:TD-HP656107 ,Green Histogram) at a concentration of 5 µg/ml for 30 mins at RT. After washing, bound antibody was detected using a FITC conjugated goat anti-human antibody (Catalog No.:TD-HF690414) and cells analysed on a NovoCyte Flow Cytometer.