Anti-Human DLL3 Antibody (SAA1488), FITC(TD-HP628217) is amouse monoclonalantibody detectingDrosophila Delta homolog 3inELISA, FCM. Suitable forHuman, Mouse, and Rat.HighlightsFlow Cytometry— Validated for flow cytometry applications.Fluorescent Label— Direct conjugate for streamlined workflows.Multi-Species— Cross-reactive for translational research.
Species reactivity
Human, Mouse, Rat
Applications
ELISA, FCM
Host species
Mouse
Isotype
IgG2a, kappa
Conjugation
FITC
Clone ID
SAA1488
Clonality
Monoclonal
Target
Drosophila Delta homolog 3, Delta3, Delta-like protein 3, DLL3
Endotoxin level
Please contact with the lab for this information.
Accession
Q9NYJ7
Form
Liquid
Storage buffer
0.01M PBS, pH 7.4, 0.2% BSA, 0.05% Proclin 300.Please refer to the specific buffer information in the hardcopy of datasheet or the lot-specific COA.
Stability and Storage
Store at 4°C for 12 months. Protect from light. Do not freeze.
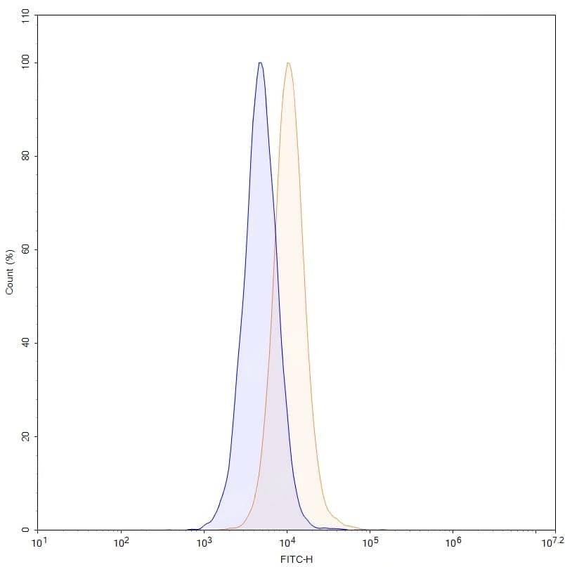
Caption
Flow-cytometry using FITC anti-human DLL3 antibody. Untransfected cells (blue Histogram) and Transfected cells (Yellow Histogram) were stained with an FITC anti-human DLL3 monoclonal antibody (Catalog No.:TD-HP628217) at a concentration of 5 µg/ml for 30 mins at RT. After washing, cells analysed on a NovoCyte Flow Cytometer.
Note
For flow cytometric staining, the suggested use of this reagent is 0.5 µg per million cells in 100 µL volume. It is recommended that the reagent be titrated for optimal performance for each application. For research use only.