Caption
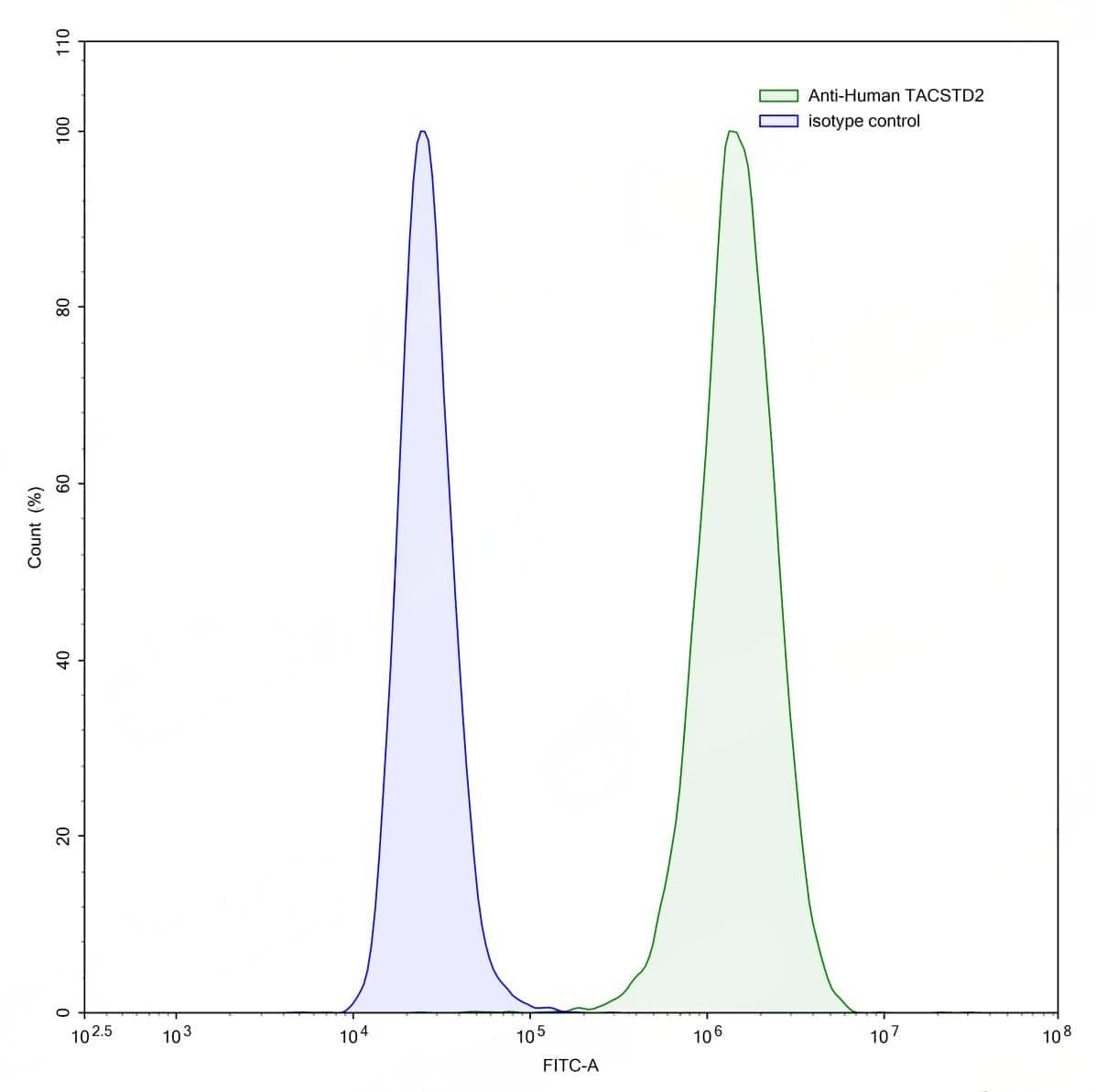
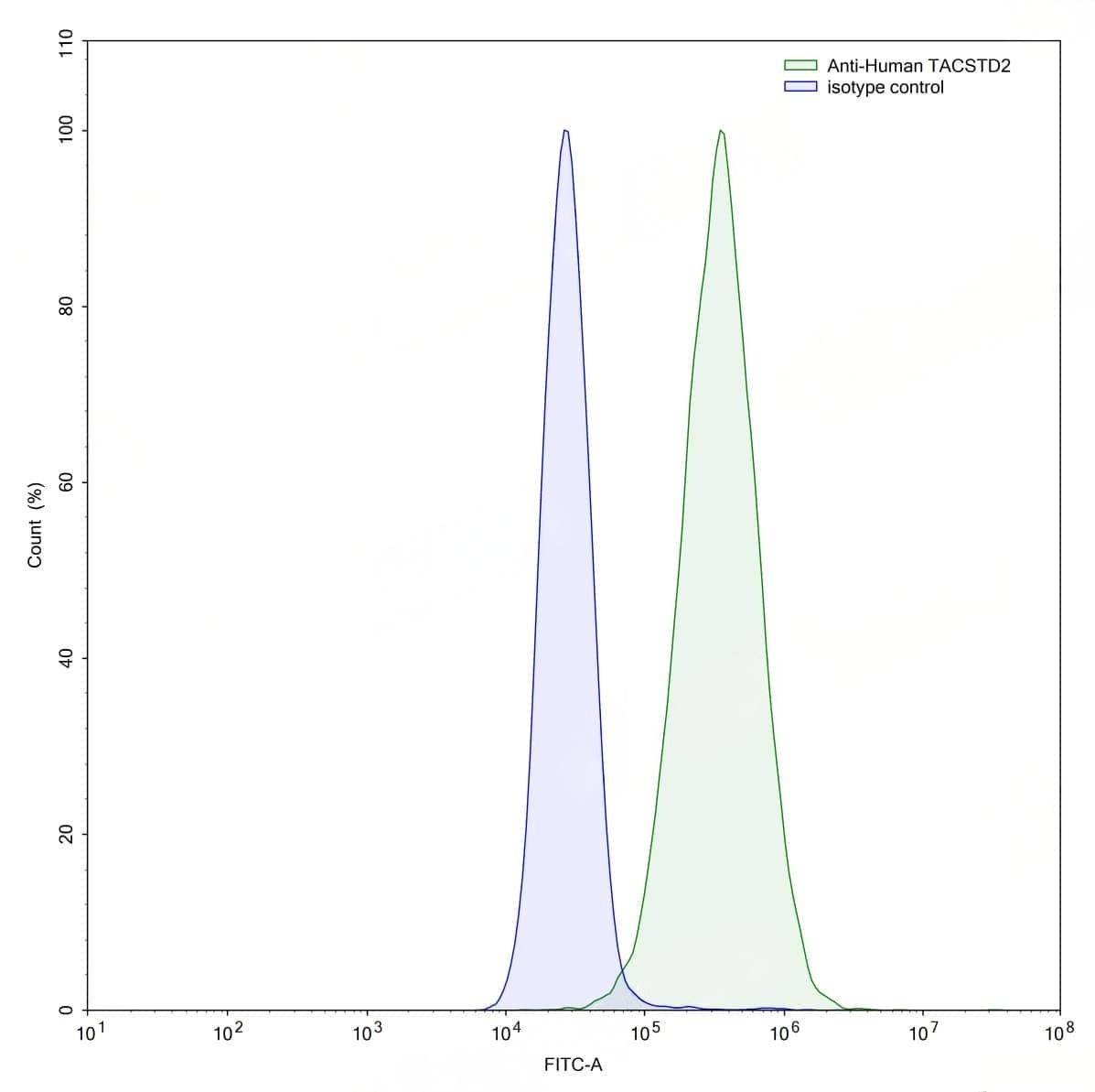
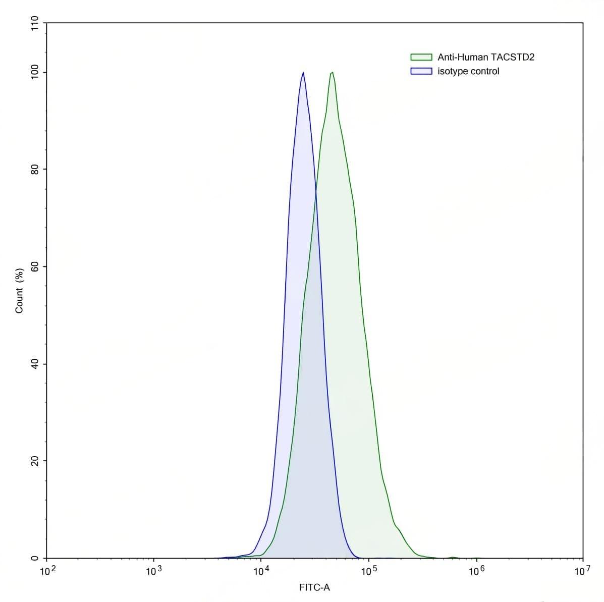
Flow-cytometry using anti-human TACSTD2 antibody.HeLa cells were stained with an irrelevant antibody (Blue Histogram) or an anti-human TACSTD2 antibody monoclonal antibody (Catalog No.:TD-HY373023 ,Green Histogram) at a concentration of 5 µg/ml for 30 mins at RT. After washing, bound antibody was detected using a FITC conjugated goat anti-human antibody (Catalog No.:TD-HF690414) and cells analysed on a NovoCyte Flow Cytometer.,Flow-cytometry using anti-human TACSTD2 antibody.MCF7 cells were stained with an irrelevant antibody (Blue Histogram) or an anti-human TACSTD2 antibody monoclonal antibody (Catalog No.:TD-HY373023 ,Green Histogram) at a concentration of 5 µg/ml for 30 mins at RT. After washing, bound antibody was detected using a FITC conjugated goat anti-human antibody (Catalog No.:TD-HF690414) and cells analysed on a NovoCyte Flow Cytometer.,Flow-cytometry using anti-human TACSTD2 antibody.MDA-MB-231 cells were stained with an irrelevant antibody (Blue Histogram) or an anti-human TACSTD2 antibody monoclonal antibody (Catalog No.:TD-HY373023 ,Green Histogram) at a concentration of 5 µg/ml for 30 mins at RT. After washing, bound antibody was detected using a FITC conjugated goat anti-human antibody (Catalog No.:TD-HF690414) and cells analysed on a NovoCyte Flow Cytometer.,Flow-cytometry using anti-human TACSTD2 antibody.PC-3 cells were stained with an irrelevant antibody (Blue Histogram) or an anti-human TACSTD2 antibody monoclonal antibody (Catalog No.:TD-HY373023 ,Green Histogram) at a concentration of 5 µg/ml for 30 mins at RT. After washing, bound antibody was detected using a FITC conjugated goat anti-human antibody (Catalog No.:TD-HF690414) and cells analysed on a NovoCyte Flow Cytometer. | SDS-PAGE for Anti-Human TACSTD2/TROP2 Antibody (SAA2020).