Target
HLBP14, Lactose-binding lectin 1, LGALS1, HBL, HPL, Beta-galactoside-binding lectin L-14-I, Gal-1, Lectin galactoside-binding soluble 1, Putative MAPK-activating protein PM12, S-Lac lectin 1, Galaptin, Galectin-1, 14 kDa laminin-binding protein, 14 kDa lectin
Caption
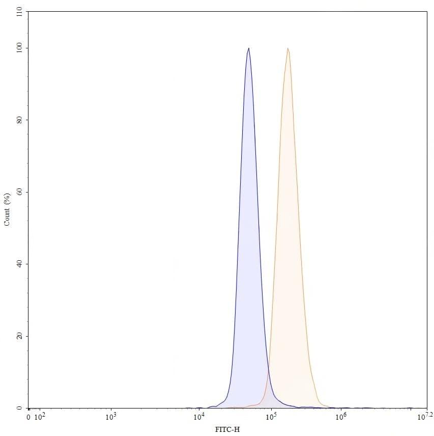
Detects Human Gal1/LGALS1 in indirect ELISAs. | Flow-cytometry using anti-human Galectin-1 antibody.A549 cells were stained with an irrelevant antibody (Blue Histogram) or an anti-human Galectin-1 antibody monoclonal antibody (Catalog No.:TD-HY272023 ,Green Histogram) at a concentration of 5 µg/ml for 30 mins at RT. After washing, bound antibody was detected using a FITC conjugated goat anti-mouse antibody (Catalog No.:TD-MF690414) and cells analysed on a NovoCyte Flow Cytometer.,Flow-cytometry using anti-human Galectin-1 antibody.HeLa cells were stained with an irrelevant antibody (Blue Histogram) or an anti-human Galectin-1 antibody monoclonal antibody (Catalog No.:TD-HY272023 ,Green Histogram) at a concentration of 5 µg/ml for 30 mins at RT. After washing, bound antibody was detected using a FITC conjugated goat anti-mouse antibody (Catalog No.:TD-MF690414) and cells analysed on a NovoCyte Flow Cytometer. | SDS-PAGE for Anti-Human Gal1/LGALS1 Antibody (8A12). | Flow-cytometry using anti-human Galectin-1 antibody. 5637 cells were fixed and permeabilized, then stained with an irrelevant antibody (Blue Histogram) or an anti-human Galectin-1 monoclonal antibody (Catalog No.:TD-HY272023, Yellow Histogram) at a concentration of 5 µg/ml for 30 mins at RT. After washing, bound antibody was detected using Goat Anti-Mouse IgG H&L Polyclonal Antibody, FITC (Catalog No.:TD-MF690414) and cells analysed on a NovoCyte Flow Cytometer.