Target
B7-H1, Programmed cell death 1 ligand 1, PDCD1 ligand 1, PDCD1L1, B7 homolog 1, PDCD1LG1, PDL1, hPD-L1, Programmed death ligand 1, B7H1, PD-L1, CD274
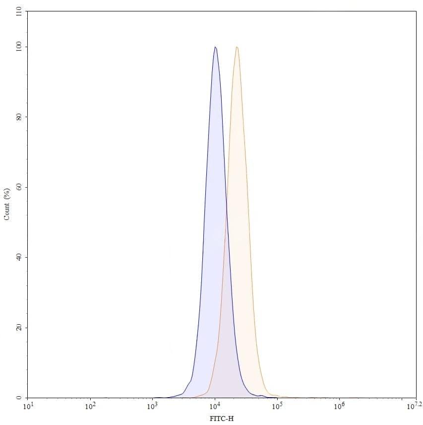
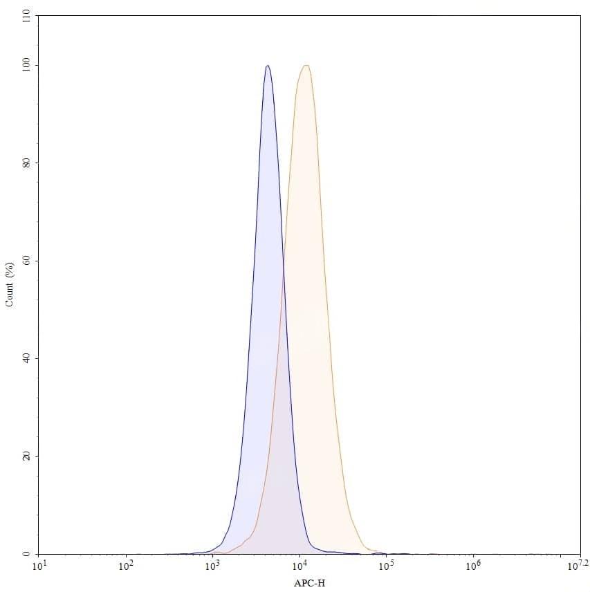
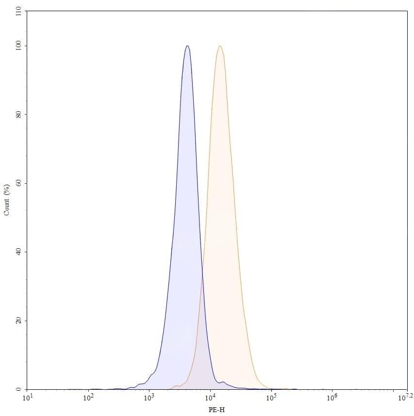
Caption
Detects Human CD274/PD-L1/B7-H1 in indirect ELISAs. | Flow-cytometry using APC anti-human CD274 antibody. MDA-MB-231 cells were stained with an irrelevant antibody (Blue Histogram) or an APC anti-human CD274 monoclonal antibody (Catalog No.:TD-HV974063, Yellow Histogram) at a concentration of 5 µg/ml for 30 mins at RT. After washing, cells analysed on a NovoCyte Flow Cytometer.,Flow-cytometry using FITC anti-human CD274 antibody. MDA-MB-231 cells were stained with an irrelevant antibody (Blue Histogram) or an FITC anti-human CD274 monoclonal antibody (Catalog No.:TD-HV974063, Yellow Histogram) at a concentration of 5 µg/ml for 30 mins at RT. After washing, cells analysed on a NovoCyte Flow Cytometer.,Flow-cytometry using PE anti-human CD274 antibody. MDA-MB-231 cells were stained with an irrelevant antibody (Blue Histogram) or an PE anti-human CD274 monoclonal antibody (Catalog No.:TD-HV974063, Yellow Histogram) at a concentration of 5 µg/ml for 30 mins at RT. After washing, cells analysed on a NovoCyte Flow Cytometer.,Flow-cytometry using anti-human CD274 antibody. Untransfected cells (blue Histogram) and Transfected cells (Yellow Histogram) were stained with an anti-human CD274 monoclonal antibody (Catalog No.:TD-HV974063) at a concentration of 5 µg/ml for 30 mins at RT. After washing, bound antibody was detected using a Goat Anti-Human IgG H&L Polyclonal Antibody, FITC (Catalog No.:TD-HF690414) and cells analysed on a NovoCyte Flow Cytometer. | Western blot analysis was performed using anti-CD274/PD-L1/B7-H1 monoclonal antibody at 1μg/ml on various samples.Lane 1:recombinant mouse CD274/PD-L1/B7-H1 (Catalog No.:TD-MV974011), 50ngLane 2:recombinant mouse CD274/PD-L1/B7-H1 (Catalog No.:TD-MV974011), 30ngLane 3:recombinant mouse CD274/PD-L1/B7-H1 (Catalog No.:TD-MV974011), 20ngLane 4:recombinant mouse CD274/PD-L1/B7-H1 (Catalog No.:TD-MV974011), 10ng