所有产品
抗体
试剂盒
多肽
蛋白
生化试剂
组织芯片
EN
cAMP
/
cGMP
/
Protein A
/
β-Actin
/
BSA
/
Ddx4
/
APOE
/
TAU pT181
/
TAU pT217
/
Tau 1-441
/
Aβ1-40
/
Aβ1-42
/
α-Syn
/
GFAP
/
IL
/
CD
/
标记试剂盒
/
GFP
/
Flag
/
多肽合成服务
/
/
首页
产品中心
抗体
一抗
二抗
G蛋白单抗
G蛋白多抗
内参抗体
抗体药类似物
流式同型对照抗体
单克隆抗体
多克隆抗体
CD抗体
IL抗体
活性抗体
点突变抗体
TAU抗体
标签抗体
ADC Linker
试剂盒
活性检测试剂盒
ELISA试剂盒
生化试剂盒
荧光标记试剂盒
多肽
目录肽
成品肽
毒素肽
美容肽
药物肽
热门肽
ADC Linkers_Peptide linkers
点击化学
蛋白
重组蛋白
天然蛋白
蛋白酶
IL蛋白
CD蛋白
生化试剂
生物化学
荧光标记
组织芯片
组织芯片
消化系统
阑尾
食道
小肠
直肠
多器官
肝
结肠
舌
胃
胰腺
多系统
多器官
泌尿系统
膀胱,泌尿
肾
多器官
乳腺
乳腺
乳腺,淋巴结
生殖系统
睾丸
睾丸,卵巣
宫颈
前列腺
子宫
子宮内膜
骨
骨
心血管系统
心脏,血管
心脏
头颈部
头颈部
鼻咽
口腔
呼吸系统
肺
胸膜
淋巴/造血系统
淋巴结、淋巴组织
扁桃体
神经系统
脑
内分泌系统
垂体
甲状腺
多器官
软组织
多器官
皮肤
胎盘
服务项目
抗体定制服务
多克隆抗体定制
单克隆抗体定制
甲基化
腹水纯化
磷酸化
乙酰化
多肽服务
多肽合成服务
多肽修饰服务
荧光标记多肽
环肽合成
甲基化修饰
多肽文库
细胞培养服务
原代细胞培养
免疫学检测服务
WB检测服务
IHC检测服务
IP/Co-IP检测服务
ELISA 检测服务
偶联和标记服务
抗体荧光标记
多肽荧光标记服务
生物芯片技术服务
标本包埋
普通病理
硬组织病理
分子病理
重组蛋白表达服务
重组蛋白表达服务
特色产品
AD相关产品
ELISE试剂盒
抗体
多肽
研究领域
阿尔茨海默症
抑郁
常见问题
技术问题
产品咨询
新闻中心
公司新闻
行业动态
媒体关注
协助客户发表文献
经典文献解读
多肽修饰服务
关于我们
公司简介
荣誉资质
联系我们
所有产品
抗体
试剂盒
多肽
蛋白
生化试剂
组织芯片
热门搜索
cAMP
cGMP
Protein A
β-Actin
BSA
Ddx4
APOE
TAU pT181
TAU pT217
Tau 1-441
Aβ1-40
Aβ1-42
α-Syn
GFAP
IL
CD
标记试剂盒
GFP
Flag
多肽合成服务
单克隆抗体
当前位置:
首页
>
产品中心
>
抗体
>
单克隆抗体
产品中心
Product Center
抗体
一抗
二抗
G蛋白单抗
G蛋白多抗
内参抗体
抗体药类似物
流式同型对照抗体
单克隆抗体
多克隆抗体
CD抗体
IL抗体
活性抗体
点突变抗体
TAU抗体
标签抗体
ADC Linker
试剂盒
活性检测试剂盒
ELISA试剂盒
生化试剂盒
荧光标记试剂盒
多肽
目录肽
成品肽
毒素肽
美容肽
药物肽
热门肽
ADC Linkers_Peptide linkers
点击化学
蛋白
重组蛋白
天然蛋白
蛋白酶
IL蛋白
CD蛋白
生化试剂
生物化学
荧光标记
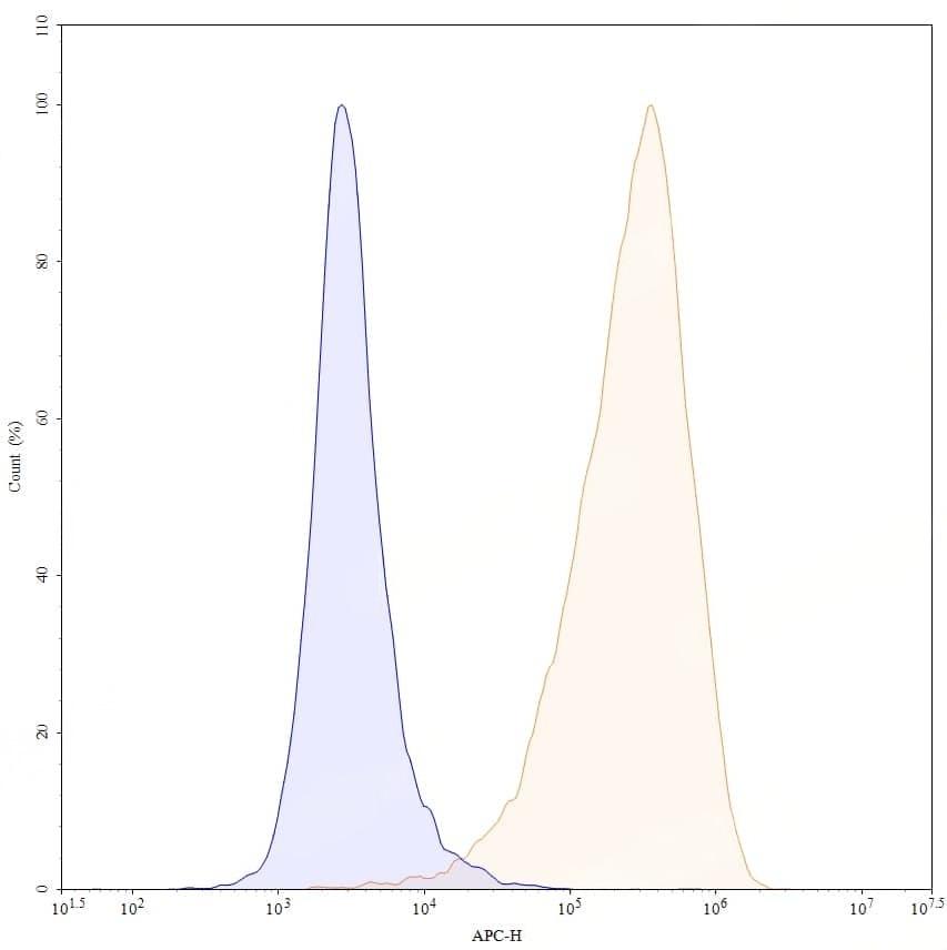
Anti-Human GPRC5D Antibody
All
Catalog
:
TD-HP458013
Clonality
:
单克隆
Application
:
ELISA, FCM
Synonyms
:
规格
:
50ug
价格
:
¥
询价
定制服务咨询
详细相关信息
FAQ
实验方案
参考文献
反应物种
咨询
同种型
IgG1
产品形式
Liquid