Target
Programmed cell death 1 ligand 1, PD-L1, PDCD1 ligand 1, Programmed death ligand 1, hPD-L1, B7 homolog 1, B7-H1, CD274, CD274, B7H1, PDCD1L1, PDCD1LG1, PDL1
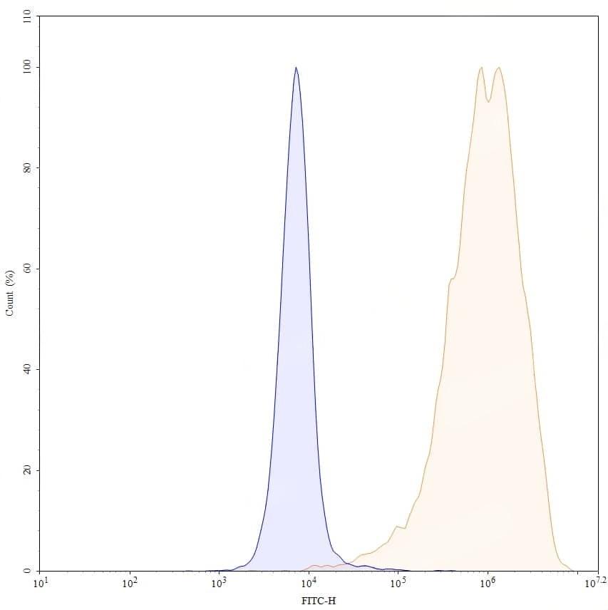
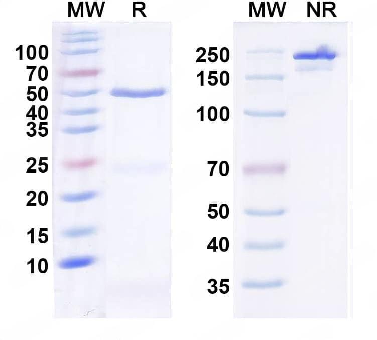
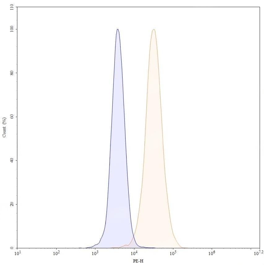
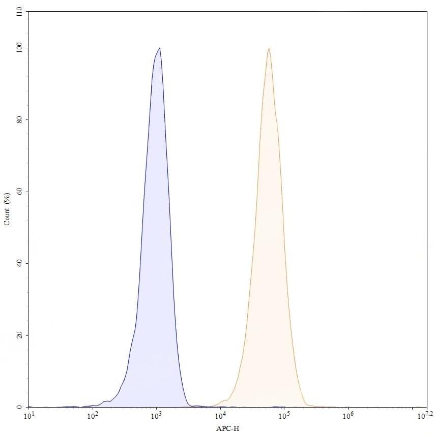
Caption
SDS-PAGE for InVivoMAb Anti-Human/Mouse CD274/PD-L1/B7-H1 Antibody (PRO304397). | Flow-cytometry using APC anti-human CD274 antibody. MDA-MB-231 cells were stained with an irrelevant antibody (Blue Histogram) or an APC anti-human CD274 monoclonal antibody (Catalog No.:TD-HV974010, Yellow Histogram) at a concentration of 5 µg/ml for 30 mins at RT. After washing, cells analysed on a NovoCyte Flow Cytometer.,Flow-cytometry using FITC anti-human CD274 antibody. MDA-MB-231 cells were stained with an irrelevant antibody (Blue Histogram) or an FITC anti-human CD274 monoclonal antibody (Catalog No.:TD-HV974010, Yellow Histogram) at a concentration of 5 µg/ml for 30 mins at RT. After washing, cells analysed on a NovoCyte Flow Cytometer.,Flow-cytometry using PE anti-human CD274 antibody. MDA-MB-231 cells were stained with an irrelevant antibody (Blue Histogram) or an PE anti-human CD274 monoclonal antibody (Catalog No.:TD-HV974010, Yellow Histogram) at a concentration of 5 µg/ml for 30 mins at RT. After washing, cells analysed on a NovoCyte Flow Cytometer.,Flow-cytometry using anti-human CD274 antibody. Untransfected cells (blue Histogram) and Transfected cells (Yellow Histogram) were stained with an anti-human CD274 monoclonal antibody (Catalog No.:TD-HV974010) at a concentration of 5 µg/ml for 30 mins at RT. After washing, bound antibody was detected using a Goat Anti-Mouse IgG H&L Polyclonal Antibody, FITC (Catalog No.:TD-MF690414) and cells analysed on a NovoCyte Flow Cytometer.