EN
流式同型对照抗体
Anti-Mouse CD274/PD-L1/B7-H1 Antibody (SAA0359), FITC
All
  • CatalogTD-MV974217
  • ClonalityMonoclonal
  • Application ELISA, FCM
  • Synonyms
  • 规格
    50T
  • 价格
    ¥询价
定制服务咨询
Catalog No. TD-MV974217
Species reactivity Mouse
Applications ELISA, FCM
Host species Mouse
Isotype VHH, mFc
Clone ID SAA0359
Conjugation FITC
Clonality Monoclonal
Target Programmed cell death 1 ligand 1, PD-L1, PDCD1 ligand 1, Programmed death ligand 1, B7 homolog 1, B7-H1, CD274, Cd274, B7h1, Pdcd1l1, Pdcd1lg1, Pdl1
Endotoxin level Please contact with the lab for this information.
Accession Q9EP73
Form Liquid
Storage buffer

0.01M PBS, pH 7.4, 0.2% BSA, 0.05% Proclin 300.

Please refer to the specific buffer information in the hardcopy of datasheet or the lot-specific COA.

Stability and Storage Store at 4°C for 12 months. Protect from light. Do not freeze.
Note For flow cytometric staining, the suggested use of this reagent is 0.5 µg per million cells in 100 µL volume. It is recommended that the reagent be titrated for optimal performance for each application. For research use only.
   

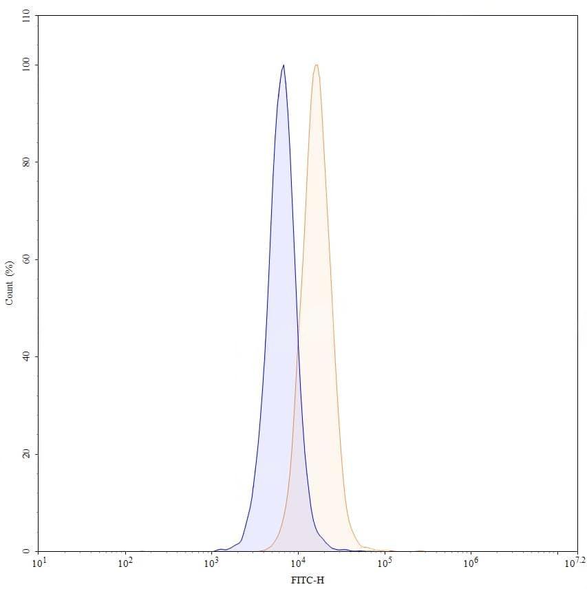
TD-MV974217-flow-1.jpg
Flow CytoMetry
 
Flow-cytometry using FITC anti-human CD274 antibody. MDA-MB-231 cells were stained with an irrelevant antibody (Blue Histogram) or an FITC anti-human CD274 monoclonal antibody (Catalog: TD-MV974217, Yellow Histogram) at a concentration of 5 µg/ml for 30 mins at RT. After washing, cells analysed on a NovoCyte Flow Cytometer.