Protein A/G purified from cell culture supernatant.
Accession
P08887
Form
Liquid
Storage buffer
0.01M PBS, pH 7.4.Please refer to the specific buffer information in the hardcopy of datasheet or the lot-specific COA.
Stability and Storage
Use a manual defrost freezer and avoid repeated freeze-thaw cycles. Store at 4°C short term (1-2 weeks). Store at -20°C 12 months. Store at -80°C long term.
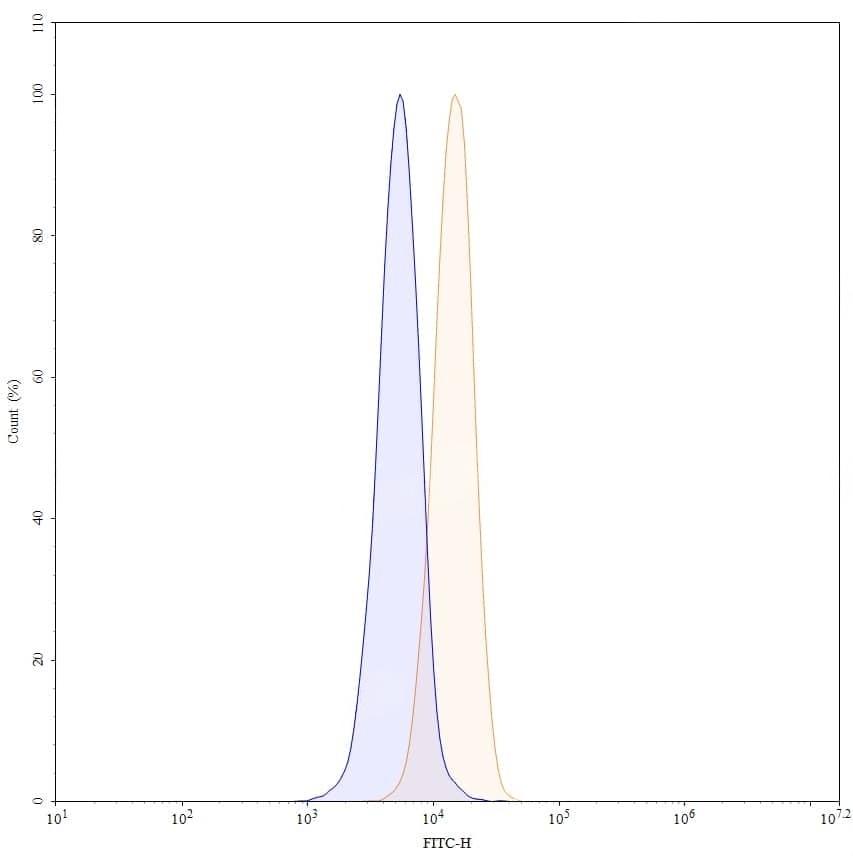
Caption
Flow-cytometry using anti-human CD126 antibody.CD126 Transfected CHO cells were stained with an irrelevant antibody (Blue Histogram) or an anti-human CD126 antibody monoclonal antibody (Catalog No.:TD-HY583107 ,Green Histogram) at a concentration of 5 µg/ml for 30 mins at RT. After washing, bound antibody was detected using a FITC conjugated goat anti-mouse antibody (Catalog No.:TD-MF690414) and cells analysed on a NovoCyte Flow Cytometer. | Flow-cytometry using anti-human CD126 antibody.U937 cells were stained with an irrelevant antibody (Blue Histogram) or an anti-human CD126 antibody monoclonal antibody (Catalog No.:TD-HY583107 ,Green Histogram) at a concentration of 5 µg/ml for 30 mins at RT. After washing, bound antibody was detected using a FITC conjugated goat anti-mouse antibody (Catalog No.:TD-MF690414) and cells analysed on a NovoCyte Flow Cytometer. | Flow-cytometry using anti-human CD126 antibody. U937 cells were stained with an irrelevant antibody (Blue Histogram) or an anti-human CD126 monoclonal antibody (Catalog No.:TD-HY583107, Yellow Histogram) at a concentration of 5 µg/ml for 30 mins at RT. After washing, bound antibody was detected using a a Goat Anti-Mouse IgG H&L Polyclonal Antibody, FITC (Catalog No.:TD-MF690414) and cells analysed on a NovoCyte Flow Cytometer. | Western blot analysis was performed using anti-CD126/IL6RA monoclonal antibody at 1ug/mL on various samples.Lane 1:recombinant human CD126/IL6RA (Catalog No.:TD-HY583011)Lane 2:negative control