EN
流式同型对照抗体
Anti-Human CD90/THY1 Antibody (H5), PE
All
TD-HY557127_1.jpg
  • CatalogTD-HY557127
  • ClonalitymAb
  • Application FCM
  • Synonyms
  • 规格
    50T
  • 价格
    ¥询价
定制服务咨询
Catalog No. TD-HY557127
Species reactivity Human
Applications FCM
Host species Mouse
Isotype IgG1, kappa
Clone ID H5
Conjugation PE
Clonality Monoclonal
Target THY1, CDw90, Thy-1 antigen, Thy-1 membrane glycoprotein, CD90
Endotoxin level Please contact with the lab for this information.
Accession P04216
Form Liquid
Storage buffer

0.01M PBS, pH 7.4, 0.2% BSA, 0.05% Proclin 300.

Please refer to the specific buffer information in the hardcopy of datasheet or the lot-specific COA.

Stability and Storage Store at 4°C for 12 months. Protect from light. Do not freeze.
Note For flow cytometric staining, the suggested use of this reagent is 0.5 µg per million cells in 100 µL volume. It is recommended that the reagent be titrated for optimal performance for each application. For research use only.

TD-HY557127_1.jpg
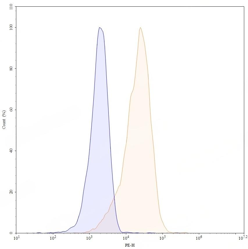
Flow CytoMetry
 

Flow-cytometry using PE anti-human CD90 antibody. Jurkat cells were stained with an irrelevant antibody (Blue Histogram) or an PE anti-human CD90 monoclonal antibody (Catalog: TD-HY557127, Yellow Histogram) at a concentration of 5 µg/ml for 30 mins at RT. After washing, and cells analysed on a NovoCyte Flow Cytometer.