EN
流式同型对照抗体
Anti-Human CD66e/CEA/CEACAM5 Antibody (MN14)
All
TD-HY546207_1.jpg
TD-HY546207_2.jpg
TD-HY546207_3.jpg
  • CatalogTD-HY546207
  • ClonalitymAb
  • Application FCM
  • Synonyms
  • 规格
    50ug
  • 价格
    ¥询价
定制服务咨询
Catalog No. TD-HY546207
Species reactivity Human
Applications FCM
Host species Human
Isotype IgG1, kappa
Clone ID MN14
Clonality Monoclonal
Target Meconium antigen 100, CEACAM5, CEA, CD66e, Carcinoembryonic antigen-related cell adhesion molecule 5, Carcinoembryonic antigen
Endotoxin level Please contact with the lab for this information.
Purity >95% as determined by SDS-PAGE.
Purification Protein A/G purified from cell culture supernatant.
Accession P06731
Form Liquid
Storage buffer

0.01M PBS, pH 7.4.

Please refer to the specific buffer information in the hardcopy of datasheet or the lot-specific COA.

Stability and Storage Use a manual defrost freezer and avoid repeated freeze-thaw cycles. Store at 4°C short term (1-2 weeks). Store at -20°C 12 months. Store at -80°C long term.
Note For research use only.

TD-HY546207_1.jpg
Bioactivity
 
SEC-HPLC detection for Anti-Human CD66e/CEA/CEACAM5 Antibody (MN14).
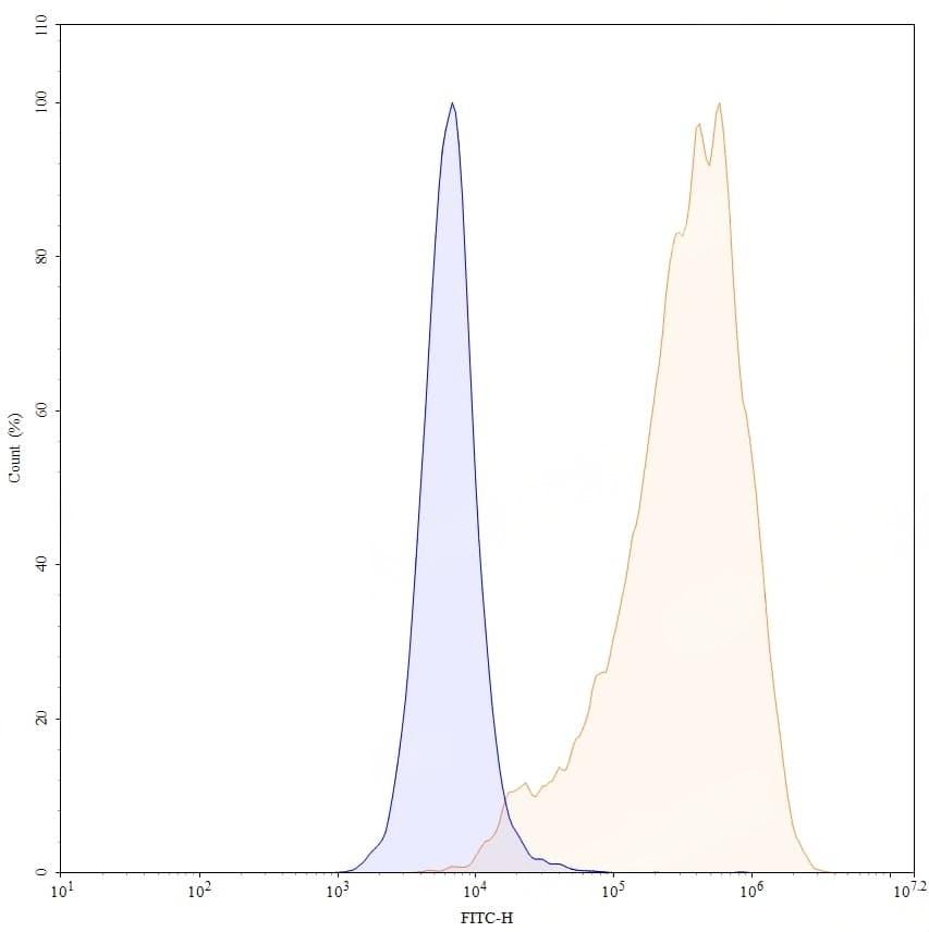
TD-HY546207_2.jpg
标题
 
Flow-cytometry using anti-human CD66e antibody.CD66e Transfected CHO cells were stained with an irrelevant antibody (Blue Histogram) or an anti-human CD66e antibody monoclonal antibody (Catalog # TD-HY546207 ,Green Histogram) at a concentration of 5 µg/ml for 30 mins at RT. After washing, bound antibody was detected using a FITC conjugated goat anti-human antibody (Catalog # TD-HF690414) and cells analysed on a NovoCyte Flow Cytometer.
TD-HY546207_3.jpg
标题
 
Flow-cytometry using anti-human CD66e antibody.BxPC3 cells were stained with an irrelevant antibody (Blue Histogram) or an anti-human CD66e antibody monoclonal antibody (Catalog # TD-HY546207 ,Green Histogram) at a concentration of 5 µg/ml for 30 mins at RT. After washing, bound antibody was detected using a FITC conjugated goat anti-human antibody (Catalog # TD-HF690414) and cells analysed on a NovoCyte Flow Cytometer.