EN
流式同型对照抗体
Anti-Human CSF1/M-CSF Antibody (SAA0417), APC
All
TD-HY515137_1.jpg
  • CatalogTD-HY515137
  • ClonalitymAb
  • Application ELISA, FCM
  • Synonyms
  • 规格
    50T
  • 价格
    ¥询价
定制服务咨询
Catalog No. TD-HY515137
Species reactivity Human
Applications ELISA, FCM
Host species Mouse
Isotype IgG2a, kappa
Clone ID SAA0417
Conjugation APC
Clonality Monoclonal
Target CSF1, Macrophage colony-stimulating factor 1, CSF-1, Lanimostim, M-CSF, MCSF
Endotoxin level Please contact with the lab for this information.
Accession P09603
Form Liquid
Storage buffer

0.01M PBS, pH 7.4, 0.2% BSA, 0.05% Proclin 300.

Please refer to the specific buffer information in the hardcopy of datasheet or the lot-specific COA.

Stability and Storage Store at 4°C for 12 months. Protect from light. Do not freeze.
Note For flow cytometric staining, the suggested use of this reagent is 0.5 µg per million cells in 100 µL volume. It is recommended that the reagent be titrated for optimal performance for each application. For research use only.

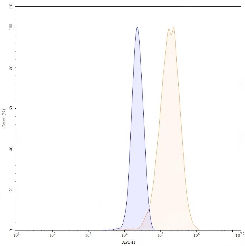
TD-HY515137_1.jpg
Flow CytoMetry
 
Flow-cytometry using APC anti-human CSF1 antibody. MG-63 cells were fixed and permeabilized, then stained with an irrelevant antibody (Blue Histogram) or an APC anti-human CSF1 monoclonal antibody (Catalog: TD-HY515137, Yellow Histogram) at a concentration of 5 µg/ml for 30 mins at RT. After washing, cells analysed on a NovoCyte Flow Cytometer.