EN
流式同型对照抗体
Anti-Human CD10/MME Antibody (NL-1)
All
TD-HY401107_1.jpg
TD-HY401107_2.jpg
TD-HY401107_3.jpg
  • CatalogTD-HY401107
  • ClonalitymAb
  • Application FCM
  • Synonyms
  • 规格
    50ug
  • 价格
    ¥询价
定制服务咨询
Catalog No. TD-HY401107
Species reactivity Human
Applications FCM
Host species Mouse
Isotype IgG1, kappa
Clone ID NL-1
Clonality Monoclonal
Target Atriopeptidase, Common acute lymphocytic leukemia antigen, Neutral endopeptidase, Skin fibroblast elastase, CD10, SFE, CALLA, Neprilysin, Neutral endopeptidase 24.11, MME, NEP, Enkephalinase, EPN
Endotoxin level Please contact with the lab for this information.
Purity >95% as determined by SDS-PAGE.
Purification Protein A/G purified from cell culture supernatant.
Accession P08473
Form Liquid
Storage buffer

0.01M PBS, pH 7.4.

Please refer to the specific buffer information in the hardcopy of datasheet or the lot-specific COA.

Stability and Storage Use a manual defrost freezer and avoid repeated freeze-thaw cycles. Store at 4°C short term (1-2 weeks). Store at -20°C 12 months. Store at -80°C long term.
Note For research use only.

TD-HY401107_1.jpg
SEC-HPLC
 
SEC-HPLC detection for Anti-Human CD10/MME Antibody (NL-1).
TD-HY401107_2.jpg
Bioactivity
 
Detects CD10/MME in indirect ELISAs.
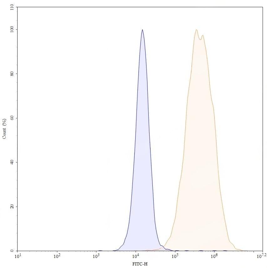
TD-HY401107_3.jpg
Flow CytoMetry
 
Flow-cytometry using anti-human CD10 antibody. Untransfected cells (blue Histogram) and Transfected cells (Yellow Histogram) were stained with an anti-human CD10 monoclonal antibody (Catalog:TD-HY401107) at a concentration of 5 µg/ml for 30 mins at RT. After washing, bound antibody was detected using a Goat Anti-Mouse IgG H&L Polyclonal Antibody, FITC (Catalog:TD-MF690414) and cells analysed on a NovoCyte Flow Cytometer.