EN
流式同型对照抗体
Anti-Human CD18/ITGB2 Antibody (SAA0815)
All
TD-HY378107_1.jpg
TD-HY378107_2.jpg
TD-HY378107_3.jpg
  • CatalogTD-HY378107
  • ClonalitymAb
  • Application ELISA, FCM, IHC, WB
  • Synonyms
  • 规格
    50ug
  • 价格
    ¥询价
定制服务咨询
Catalog No. TD-HY378107
Species reactivity Human
Applications ELISA, FCM, IHC, WB
Host species Human
Isotype IgG1
Clone ID SAA0815
Clonality Monoclonal
Target Complement receptor C3 subunit beta, Cell surface adhesion glycoproteins LFA-1/CR3/p150, 95 subunit beta, Integrin beta-2, MFI7, CD18, ITGB2, RHC13101
Endotoxin level Please contact with the lab for this information.
Purity >95% as determined by SDS-PAGE.
Purification Protein A/G purified from cell culture supernatant.
Accession P05107
Form Liquid
Storage buffer

0.01M PBS, pH 7.4.

Please refer to the specific buffer information in the hardcopy of datasheet or the lot-specific COA.

Stability and Storage Use a manual defrost freezer and avoid repeated freeze-thaw cycles. Store at 4°C short term (1-2 weeks). Store at -20°C 12 months. Store at -80°C long term.
Note For research use only.

TD-HY378107_1.jpg
Flow-cytometry
 
Flow-cytometry using anti- human CD18 antibody.
Human U-937cell line were stained with an irrelevant antibody (Gray Histogram) or an anti- human CD18 antibody monoclonal antibody (Catalog: TD-HY378107 , Red Histogram) at a concentration of 20 ug/ml for 30 mins at RT. After washing, bound antibody was detected using a FITC conjugated goat anti-human antibody (Catalog: TD-HF690414) and cells analysed on a NovoCyte Flow Cytometer.
TD-HY378107_2.jpg
Flow-cytometry
 
Flow-cytometry using anti- human CD18 antibody.
Human Jurkat cell line were stained with an irrelevant antibody (Gray Histogram) or an anti- human CD18 antibody monoclonal antibody (Catalog: TD-HY378107 , Red Histogram) at a concentration of 5 ug/ml for 30 mins at RT. After washing, bound antibody was detected using a FITC conjugated goat anti-human antibody (Catalog: TD-HF690414) and cells analysed on a NovoCyte Flow Cytometer.
TD-HY378107_3.jpg
Bioactivity
 
SEC-HPLC detection for Anti-Human CD18/ITGB2 Antibody (ABS0955).
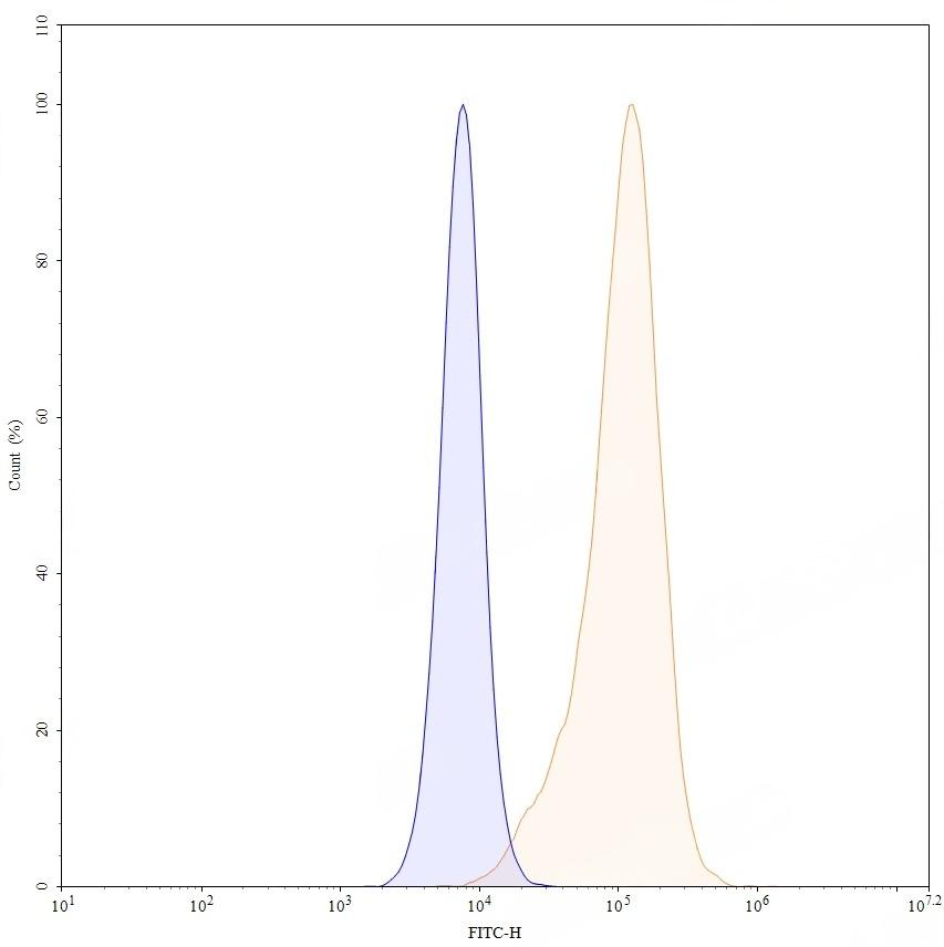
TD-HY378107_4.jpg
Flow-cytometry
 
Flow-cytometry using anti-human CD18 antibody. U937 cells were stained with an irrelevant antibody (Blue Histogram) or an anti-human CD18 monoclonal antibody (Catalog: TD-HY378107, Yellow Histogram) at a concentration of 5 µg/ml for 30 mins at RT. After washing, bound antibody was detected using a Goat Anti-Human IgG H&L Polyclonal Antibody, FITC (Catalog: TD- HF690414) and cells analysed on a NovoCyte Flow Cytometer.