EN
流式同型对照抗体
Anti-Human CD221/IGF1R Antibody (SAA0072)
All
TD-HY353107_1.jpg
TD-HY353107_2.jpg
  • CatalogTD-HY353107
  • ClonalitymAb
  • Application ELISA, FCM, WB
  • Synonyms
  • 规格
    50ug
  • 价格
    ¥询价
定制服务咨询
Catalog No. TD-HY353107
Species reactivity Human
Applications ELISA, FCM, WB
Host species Human
Isotype IgG1, kappa
Clone ID SAA0072
Clonality Monoclonal
Target CD221, Insulin-like growth factor 1 receptor, IGF1R, Insulin-like growth factor I receptor, IGF-I receptor
Endotoxin level Please contact with the lab for this information.
Purity >95% as determined by SDS-PAGE.
Purification Protein A/G purified from cell culture supernatant.
Accession P08069
Form Liquid
Storage buffer

0.01M PBS, pH 7.4.

Please refer to the specific buffer information in the hardcopy of datasheet or the lot-specific COA.

Stability and Storage Use a manual defrost freezer and avoid repeated freeze-thaw cycles. Store at 4°C short term (1-2 weeks). Store at -20°C 12 months. Store at -80°C long term.
Note For research use only.

TD-HY353107_1.jpg
Bioactivity
 
SEC-HPLC detection for Anti-Human CD221/IGF1R Antibody (ABS0059).
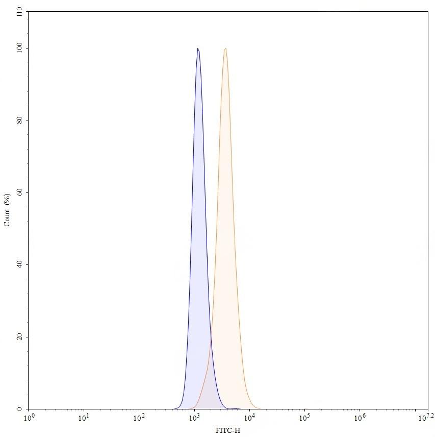
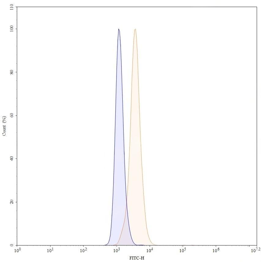
TD-HY353107_2.jpg
Flow Cytometry
 
Flow-cytometry using anti-human IGFIR antibody. A549 cells were stained with an irrelevant antibody (Blue Histogram) or an anti-human IGFIR monoclonal antibody ( Catalog: TD-HY353107, Yellow Histogram) at a concentration of 5 µg/ml for 30 mins at RT. After washing, bound antibody was detected using a a Goat Anti-Human IgG H&L Polyclonal Antibody, FITC ( Catalog:TD-HF690414) and cells analysed on a NovoCyte Flow Cytometer.