EN
流式同型对照抗体
Anti-Human CD140b/PDGFRB Antibody (SAA0058), PE
All
TD-HY260127_1.jpg
  • CatalogTD-HY260127
  • ClonalitymAb
  • Application FCM
  • Synonyms
  • 规格
    50T
  • 价格
    ¥询价
定制服务咨询
Catalog No. TD-HY260127
Species reactivity Human
Applications FCM
Host species Human
Isotype IgG4, kappa
Clone ID SAA0058
Conjugation PE
Clonality Monoclonal
Target Beta-type platelet-derived growth factor receptor, Beta platelet-derived growth factor receptor, CD140b, Platelet-derived growth factor receptor 1, PDGFRB, PDGF-R-beta, Platelet-derived growth factor receptor beta, CD140 antigen-like family member B, PDGFR-1, PDGFR1, PDGFR-beta, PDGFR
Endotoxin level Please contact with the lab for this information.
Accession P09619
Form Liquid
Storage buffer

0.01M PBS, pH 7.4, 0.2% BSA, 0.05% Proclin 300.

Please refer to the specific buffer information in the hardcopy of datasheet or the lot-specific COA.

Stability and Storage Store at 4°C for 12 months. Protect from light. Do not freeze.
Note For flow cytometric staining, the suggested use of this reagent is 0.5 µg per million cells in 100 µL volume. It is recommended that the reagent be titrated for optimal performance for each application. For research use only.

TD-HY260127_1.jpg
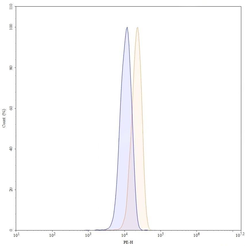
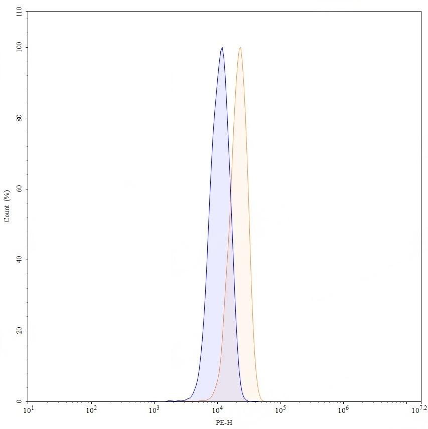
Flow CytoMetry
 
Flow-cytometry using PE anti-human CD140b antibody. MG-63 cells were fixed and permeabilized, then stained with an irrelevant antibody (Blue Histogram) or an PE anti-human CD140b monoclonal antibody (Catalog: TD-HY260127, Yellow Histogram) at a concentration of 5 µg/ml for 30 mins at RT. After washing, cells analysed on a NovoCyte Flow Cytometer.