EN
流式同型对照抗体
Anti-Human CD29/ITGB1 Antibody (K20 )
All
TD-HY248107_1.jpg
TD-HY248107_2.jpg
TD-HY248107_3.jpg
  • CatalogTD-HY248107
  • ClonalitymAb
  • Application FCM
  • Synonyms
  • 规格
    50ug
  • 价格
    ¥询价
定制服务咨询
Catalog No. TD-HY248107
Species reactivity Human
Applications FCM
Host species Mouse
Isotype IgG1, kappa
Clone ID K20
Clonality Monoclonal
Target MSK12, VLA-4 subunit beta, CD29, Integrin beta-1, ITGB1, FNRB, MDF2, GPIIA, Glycoprotein IIa, Fibronectin receptor subunit beta
Endotoxin level Please contact with the lab for this information.
Purity >95% as determined by SDS-PAGE.
Purification Protein A/G purified from cell culture supernatant.
Accession P05556
Form Liquid
Storage buffer

0.01M PBS, pH 7.4.

Please refer to the specific buffer information in the hardcopy of datasheet or the lot-specific COA.

Stability and Storage Use a manual defrost freezer and avoid repeated freeze-thaw cycles. Store at 4°C short term (1-2 weeks). Store at -20°C 12 months. Store at -80°C long term.
Note For research use only.

TD-HY248107_1.jpg
Bioactivity
 
Detects Human CD29/ITGB1 in indirect ELISAs.
TD-HY248107_2.jpg
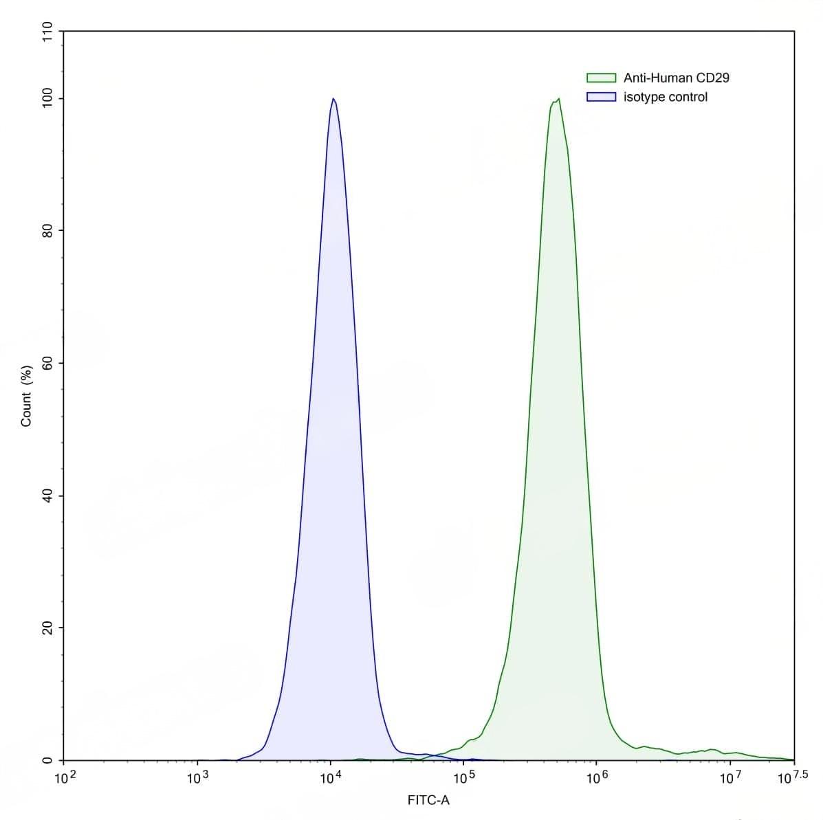
Flow-cytometry
 
Flow-cytometry using anti-human CD29 antibody.HeLa cells were stained with an irrelevant antibody (Blue Histogram) or an anti-human CD29 antibody monoclonal antibody (Catalog # TD-HY248107 ,Green Histogram) at a concentration of 5 ug/ml for 30 mins at RT. After washing, bound antibody was detected using a FITC conjugated goat anti-mouse antibody (Catalog # TD-MF690414) and cells analysed on a NovoCyte Flow Cytometer.
TD-HY248107_3.jpg
Flow-cytometry
 
Flow-cytometry using anti-human CD29 antibody.MOLT-4 cells were stained with an irrelevant antibody (Blue Histogram) or an anti-human CD29 antibody monoclonal antibody (Catalog # TD-HY248107 ,Green Histogram) at a concentration of 5 ug/ml for 30 mins at RT. After washing, bound antibody was detected using a FITC conjugated goat anti-mouse antibody (Catalog # TD-MF690414) and cells analysed on a NovoCyte Flow Cytometer.