EN
流式同型对照抗体
Anti-Human MAPT/Tau/PHF-tau Antibody (IPN-002), PE
All
TD-HY086127_1.jpg
  • CatalogTD-HY086127
  • Clonality
  • Application ELISA, FCM
  • Synonyms
  • 规格
    50T
  • 价格
    ¥询价
定制服务咨询
Catalog No. TD-HY086127
Species reactivity Human
Applications ELISA, FCM
Host species Human
Isotype IgG4, kappa
Clone ID IPN-002
Conjugation PE
Clonality Monoclonal
Target MAPTL, Paired helical filament-tau, MTBT1, Microtubule-associated protein tau, TAU, Neurofibrillary tangle protein, MAPT, PHF-tau
Endotoxin level Please contact with the lab for this information.
Accession P10636
Form Liquid
Storage buffer 0.01M PBS, pH 7.4, 0.2% BSA, 0.05% Proclin 300.
Stability and Storage Store at 4°C for 12 months. Protect from light. Do not freeze.
Note For flow cytometric staining, the suggested use of this reagent is 0.5 µg per million cells in 100 µL volume. It is recommended that the reagent be titrated for optimal performance for each application. For research use only.

TD-HY086127_1.jpg
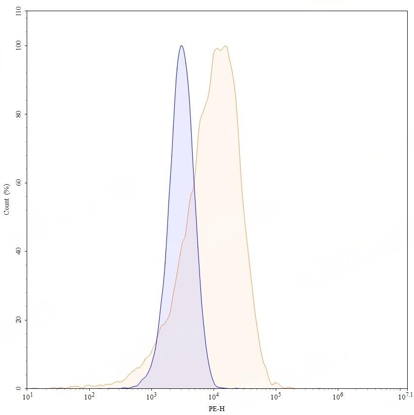
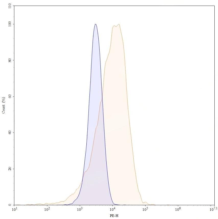
Flow CytoMetry
 
Flow-cytometry using PE anti-human MAPT antibody. HDLM-2 cells were stained with an irrelevant antibody (Blue Histogram) or an PE anti-human MAPT monoclonal antibody (Catalog: TD-HY086127, Yellow Histogram) at a concentration of 5 µg/ml for 30 mins at RT. After washing, cells analysed on a NovoCyte Flow Cytometer.